重要安全声明
在开始任何维修工作之前,请务必遵守以下安全准则:

- 断电操作:维修前,务必将电源从交流插座上拔下,并等待数分钟,让内部大容量滤波电容充分放电,可以用一个大功率电阻(如1kΩ/5W)的两个引脚去短接电容的正负极,以确保安全。
- 专业工具:准备万用表、示波器、电烙铁、焊锡、吸锡器、热风枪等基本工具。
- 识别危险元件:高压部分(AC输入)的元件(如X电容、Y电容、压敏电阻、保险丝)在断电后仍可能储存电荷,务必小心。
- 注意高压:即使电源未插电,其输入端和初级侧(Primary Side)仍带有危险的高压,非专业人员切勿触碰。
- 防护措施:佩戴绝缘手套和护目镜,防止电击和烫伤。
第一部分:常见故障现象与初步判断
| 故障现象 | 可能的原因 |
|---|---|
| 完全无输出,电源不工作 | - 保险丝熔断 - 输入回路开路 - PWM控制器或其供电电路损坏 - 功率开关管(MOSFET/三极管)击穿短路 - 反馈环路开路或严重短路 |
| 输出电压异常,偏高或偏低 | - 反馈环路元件(如光耦、TL431、精密电阻)损坏 - 采样电阻(电流检测电阻)阻值漂移或开路 - 输出滤波电容失效(ESR增大或容量下降) - PWM控制器内部基准电压漂移 |
| 输出电流不稳定,闪烁或抖动 | - 输入电压波动过大 - 负载LED灯珠本身有问题(如部分损坏) - 反馈环路不稳定(如光耦老化、电容漏电) - 电流采样电阻接触不良或虚焊 - 控制器外围的振荡定时元件(如RT/CT)损坏 |
| 输出能力不足,带不起满载 | - 输入滤波电容容量下降,导致纹波过大 - 功率开关管性能下降,内阻增大 - 高频变压器磁饱和或匝间短路 - 输出整流二极管(或同步整流MOSFET)性能下降 - 供电能力不足,初级驱动电路有瓶颈 |
| 电源发出异常声响(啸叫、吱吱声) | - 负载过轻或开路,导致电源工作在不连续模式或保护状态 - 高频变压器磁芯未夹紧或松动,产生机械振动 - 输出滤波电容失效,导致输出纹波过大 - 控制器频率异常或工作不稳定 |
| 电源发烫严重 | - 工作环境通风不良 - 负载电流过大 - 功率开关管或整流二极管有轻微短路,导致效率降低 - 控制环路失效,导致开关频率异常或占空比过大 - 散热器设计不良或散热硅脂干涸 |
| 输出纹波过大 | - 输出滤波电容失效(ESR增大) - LC滤波电路的电感饱和或参数不对 - 反馈环路补偿不足,导致高频增益过高 - PCB布局布线不佳,引入了噪声干扰 |
第二部分:维修思路与流程
一个系统性的维修流程可以大大提高效率,避免盲目操作。
第一步:外观检查与初步测量
-
目视检查:
- 保险丝:观察保险丝是否熔断,如果玻璃管发黑,说明后级有严重短路;如果只是熔断,可能是瞬间浪涌电流或偶然故障。
- 电容:检查是否有鼓包、漏液或顶部“防爆阀”顶起的现象,这是最常见的故障元件之一。
- 电阻:检查是否有烧焦、变黑的痕迹,特别是功率电阻(如限流电阻、采样电阻)。
- PCB板:观察是否有明显的烧毁痕迹、虚焊或元件脱焊。
- 元器件:闻一下是否有焦糊味。
-
电阻测量(断电后):
- 测量输入端电阻:用万用表电阻档(R1或R10档)测量电源AC输入插头两端的电阻。
- 正常值:通常在几十到几百欧姆之间,如果为无穷大,说明保险丝或输入回路开路。
- 接近0欧姆:说明后级有严重短路,通常是整流桥或功率开关管击穿。
- 测量输入端电阻:用万用表电阻档(R1或R10档)测量电源AC输入插头两端的电阻。
第二步:分段排查,定位故障点
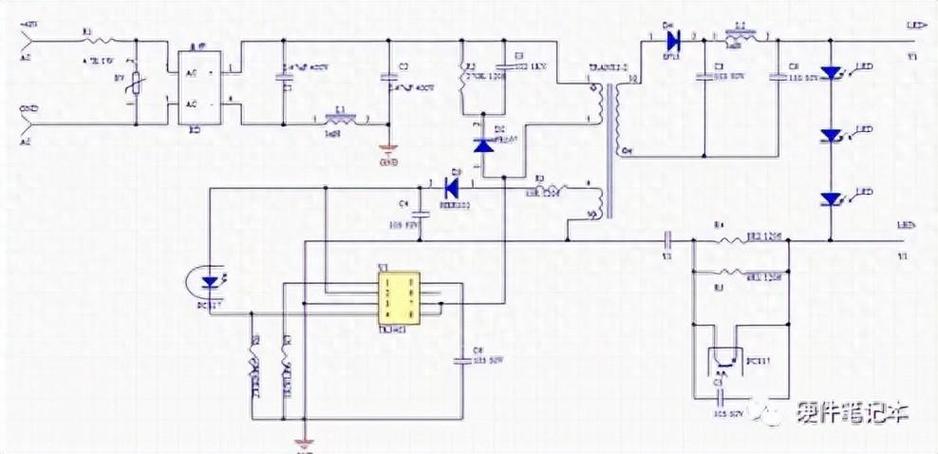
根据第一步的初步判断,将电源大致分为三个部分:输入整流滤波电路、PWM变换电路(含变压器)、输出整流滤波电路。

情况A:保险丝熔断(严重短路)
这表明后级存在短路故障,必须先排除短路点才能通电测试。
- 断开变压器次级所有负载:将电源的输出端与LED灯板断开。
- 测量输出端电阻:再次测量电源DC输出端正负极之间的电阻。
- 如果电阻仍很小:说明短路点在电源内部,通常是输出整流二极管(或同步整流的MOSFET)击穿。
- 如果电阻恢复正常:说明短路点在外部,即LED灯板本身有短路(如灯珠击穿、驱动芯片损坏等)。
- 检查内部元件:如果确认是电源内部短路,重点检查:
- 整流桥:是否有一臂或两臂击穿。
- 功率开关管:用万用表二极管档测量D-S极是否击穿短路,这是最常见的故障点之一,如果击穿,需要检查其驱动电阻、栅极电阻以及RCD缓冲吸收电路是否也一并损坏。
情况B:保险丝完好(无输出或输出异常)
这种情况相对复杂,通常是非短路性故障。
-
测量高压直流:通电前,确保已断开次级负载,通电后,小心地用万用表测量高压滤波电容(C1)两端的电压,正常情况下,应该有约 310V(220V交流输入)的直流电压。
- 无310V电压:问题在输入整流滤波部分,检查保险丝(虽然完好,但可能接触不良)、压敏电阻(是否击穿短路)、X电容、整流桥以及限流NTC热敏电阻。
- 有310V电压:说明输入部分正常,问题出在PWM变换电路之后。
-
检查辅助供电(VCC):
(图片来源网络,侵删)- 变压器通常会有一个独立的绕组给PWM控制器(如OB223X, VIPer12A, LD7552等)供电,找到这个绕组,测量其输出电压。
- 无VCC电压:可能是该绕组开路、整流二极管或滤波电容损坏,也可能是控制器本身损坏,导致没有驱动信号。
- 有VCC电压:说明控制器基本有工作条件。
-
检查PWM控制器输出:
- 找到PWM控制器的驱动输出引脚(通常是GATE或DR引脚)。
- 用示波器观察是否有脉冲波形,如果没有,说明控制器没有工作或已损坏。
- 如果有波形,但电压幅度很低或波形畸变,可能是驱动电阻损坏或功率开关管的栅极-源极击穿。
情况C:输出电压/电流异常
-
检查反馈环路:
- 光耦:断电后,用万用表测量光耦的发光二极管侧和光敏三极管侧,发光二极管正向电阻应较小,反向电阻应无穷大,光敏三极管C-E极之间不应有短路或漏电。
- 精密基准源(如TL431):测量其参考端、阳极和阴极之间的电阻,判断是否击穿或开路。
- 采样电阻:用万用表精确测量电流采样电阻的阻值是否与标称值一致,阻值变大或变小都会导致电流输出异常。
-
检查输出滤波电路:
- 用电容表或LCR电桥测量输出滤波电容的容量和
