【深度解析】433MHz技术电路在家电维修中的核心应用与故障排查指南(附电路图分析) ** 本文专为家电维修工程师、电子爱好者及遇到433MHz遥控家电故障的用户打造,深入浅出地解析433MHz技术电路的工作原理、核心组件,并结合实际维修案例,详细讲解常见故障的排查步骤与维修技巧,助你快速定位并解决“失灵”、“干扰”等问题,提升维修效率。

引言:无处不在的“隐形遥控手”——433MHz技术电路
在现代家电中,从空调遥控、车库门 opener 到智能窗帘、无线门铃,我们频繁地使用着一种看似简单却至关重要的无线控制技术——433MHz无线电遥控,其核心便是433MHz技术电路,作为家电维修人员,理解并掌握433MHz技术电路的原理与维修方法,是解决大量“遥控失灵”、“无法接收”等常见故障的关键,本文将从基础到实践,为你全面剖析433MHz技术电路在家电维修中的应用。
433MHz技术电路核心原理:它是如何工作的?
433MHz技术电路属于UHF(超高频)段无线通信电路,其工作原理主要基于无线电波的发射与接收。
- 工作频率: 433.92MHz ISM(工业,科学,医疗)频段,这是一个全球开放的免费频段,允许各种设备无需许可即可使用。
- 调制方式: 最常见的是ASK(幅移键控)调制,通过改变载波信号的幅度来表示数字信号“0”和“1”,在实际应用中,通常是用数字信号(如遥控器按键编码)去控制一个振荡器的通断,从而输出ASK调制信号。
- 通信方式: 大多数433MHz遥控系统采用单工通信,即发射端(遥控器)单向向接收端(家电主机)发送信号。
简单流程:
- 发射端(遥控器): 按键编码 → 433MHz载波振荡 → ASK调制 → 功率放大 → 通过天线发射无线电波。
- 接收端(家电主机): 天线接收 → 高频放大 → 混频(与本地振荡器信号)→ 中频放大与滤波 → 解调(还原出原始编码信号)→ 信号解码 → 驱动执行电路(如继电器、单片机)。
433MHz技术电路的核心组成部件(家电维修重点)
无论是遥控器还是接收模块,其电路都离不开以下几个核心部分:

(一)发射端(遥控器)电路关键元件
-
编码芯片(如PT2262, EV1527等):
- 作用: 生成特定的地址码和数据码,确保遥控器与接收端的唯一匹配,防止误控。
- 维修要点: 芯片损坏、焊接不良会导致按键无输出,可用示波器观测其输出脚是否有编码信号波形。
-
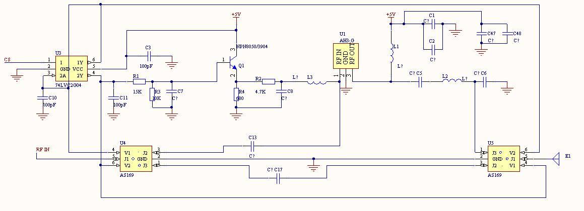
振荡电路(与433MHz发射模块集成或分立元件):
- 作用: 产生433MHz的高频载波信号。
- 常见形式: 433MHz发射模块(将振荡、放大、天线集成一体,体积小,易于替换)或由三极管、晶振、电容等组成的分立振荡电路。
- 维修要点: 模块供电异常、晶振损坏、三极管失效等均会导致无载波输出。
-
调制与放大电路:
- 作用: 将编码芯片输出的数字信号对433MHz载波进行ASK调制,并进行功率放大,以增加发射距离。
- 维修要点: 检查供电、调制三极管/放大三极管是否正常工作。
-
发射天线:
(图片来源网络,侵删)- 作用: 将高频电信号转换为电磁波辐射出去。
- 维修要点: 天线断裂、松动、接触不良或长度不合适(通常1/4波长约17cm左右为佳)会影响发射效果。
(二)接收端(家电主机)电路关键元件
-
接收模块(如超外差式、超再生式,常见型号如XY-MK-5V, SRX882等):
- 作用: 接收433MHz信号并进行初步处理。
- 超再生式: 灵敏度高,成本低,但抗干扰性稍差,易受同频干扰。
- 超外差式: 选择性好,抗干扰能力强,性能稳定,但成本较高。
- 维修要点: 模块损坏是接收故障的常见原因,检查模块供电(VCC、GND)、信号输出(DATA)端是否有正常信号输出,供电滤波不良(如电容失效)也会导致工作不稳定。
- 作用: 接收433MHz信号并进行初步处理。
-
解码芯片(如PT2272, EV1527等,需与发射端编码芯片配对):
- 作用: 接收模块解调出的信号进行解码,验证地址码匹配后,输出相应的数据码(如高电平、低电平或锁存/暂存信号)。
- 维修要点: 地址码拨码开关设置错误、芯片损坏、焊接不良会导致解码失败,观测其数据输出脚是否有对应按键的有效信号。
-
微控制器(MCU)或驱动电路:
- 作用: 接收解码芯片输出的信号,根据程序逻辑控制继电器、电机、LED等执行部件动作。
- 维修要点: MCU程序跑飞、供电异常、I/O口损坏、驱动三极管/继电器损坏等,会导致解码正确但设备无动作。
家电维修实战:433MHz电路常见故障与排查步骤
掌握了核心原理和元件,我们来看看维修中实际遇到的问题如何解决。
故障现象1:遥控器完全失灵,所有按键均无效
排查步骤:
- 排除法: 确认家电本身其他功能是否正常,更换已知良好的同型号遥控器进行测试,判断问题在遥控器还是在主机接收端。
- 遥控器端检查:
- 电池: 首先检查电池电量是否充足,电池触点是否氧化或接触不良,更换新电池测试。
- 按键: 检查按键是否因老化、进水而接触不良,可用酒精清洗按键碳膜或轻轻按压测试。
- 供电电路: 用万用表测量遥控器主控芯片和发射模块的供电电压是否正常(通常为3V、12V等)。
- 发射信号: 使用手机摄像头(对准遥控器发射头,按下按键,观察摄像头屏幕是否有亮光闪烁,部分433MHz发射模块在工作时会有微弱红外光或可见光,此方法简单直观)或433MHz接收模块+示波器/LED灯测试遥控器是否发射信号,若无信号,则问题在编码芯片或发射模块/振荡电路。
- 编码芯片与发射模块: 检查编码芯片振荡引脚外接电阻是否正常,编码芯片输出脚是否有信号送至发射模块,若怀疑发射模块损坏,可直接更换同型号模块测试。
- 主机接收端检查(若遥控器正常):
- 接收模块供电: 检查接收模块VCC、GND端电压是否正常、稳定,滤波电容是否失效。
- 接收模块信号输出: 用示波器观测接收模块DATA输出端,按下遥控器按键时是否有高低电平变化或脉冲信号输出,若无,可能是接收模块损坏或天线问题。
- 天线: 检查天线是否连接牢固、有无折断,长度是否合适。
- 解码芯片: 检查地址码设置是否与遥控器一致,供电是否正常,信号输入端是否有来自接收模块的信号,数据输出端是否有有效信号。
- 后续驱动电路: 若解码芯片有正常输出,则检查MCU或驱动电路是否工作正常。
故障现象2:遥控距离缩短,或时好时坏
排查步骤:
- 环境干扰: 检查周围是否有新的433MHz干扰源(如其他遥控器、无线网卡、微波炉、劣质电源适配器等),尝试远离干扰源测试。
- 电池电量不足: 低电量会导致发射功率不足,更换新电池。
- 遥控器发射功率下降:
- 检查发射模块性能是否下降。
- 检查调制三极管是否老化,放大倍数不足。
- 天线问题:松动、氧化、长度不合适。
- 主机接收灵敏度下降:
- 接收模块性能下降或损坏。
- 接收模块供电电压偏低或滤波不良(更换滤波电容)。
- 天线问题同上。
- 周围金属物体遮挡或环境影响。
故障现象3:部分按键失灵,其他按键正常
排查步骤:
- 遥控器按键问题: 重点检查失灵按键对应的触点是否脏污、磨损或断裂,清洁或尝试轻按。
- 遥控器内部线路: 检查按键到编码芯片之间的连接线路是否有断路或虚焊。
- 编码芯片局部损坏: 极少数情况下,编码芯片内部部分按键功能电路损坏,可更换编码芯片测试。
维修案例分享:一台433MHz遥控空调接收电路故障修复
故障描述: 空调遥控器失灵,更换电池无效,但使用空调原装遥控器(已知良好)也无法控制空调,怀疑空调主机接收问题。
维修过程:
- 初步判断: 排除遥控器问题,聚焦空调主机接收电路。
- 外观检查: 打开空调内机外壳,找到433MHz接收模块(通常是一个小金属屏蔽盒封装的元件)。
- 供电检查: 测量接收模块VCC端电压,为+5V,正常,GND接地良好。
- 信号输出检查: 用示波器观测接收模块DATA输出端,按下任意遥控器按键,均无稳定的脉冲信号输出,只有微弱的噪声。
- 天线检查: 检查接收天线连接牢固,无明显损伤。
- 替换法: 怀疑接收模块损坏,找到同型号(XY-MK-5V)的接收模块进行替换,替换后,观测DATA端有明显的编码信号输出。
- 后续测试: 将修复好的装回,遥控器恢复正常控制功能,故障排除。
本案例为433MHz接收模块性能损坏导致的无接收故障,替换接收模块是最直接的解决方法。
维修433MHz电路的注意事项与技巧
- 安全第一: 维修前务必断电,特别是涉及市电的部分,电容放电,防止触电。
- 工具准备: 万用表(电压档、电阻档、通断档)、示波器(排查信号利器,必备)、433MHz测试用遥控器/接收模块、电烙铁、吸锡器、松香、焊锡丝、酒精、棉签等。
- 防静电: MOS管等静电敏感元件较多,注意防静电措施。
- 信号干扰: 在使用示波器观测433MHz信号时,注意探头接地,避免引入干扰,超再生接收模块的信号波形可能不太规则,需结合经验判断。
- 替换原则: 集成电路(编码/解码芯片、接收模块)损坏后,优先选用同型号替换,若无同型号,需注意引脚功能、供电电压、工作频率等参数兼容性。
- 学习资料: 熟悉常用编码/解码芯片(如PT2262/PT2272)的数据手册,了解其地址码、数据码设置方式和工作时序。
- 经验积累: 多动手实践,总结不同品牌、不同家电433MHz电路的特点和常见故障点。
总结与展望
433MHz技术电路以其结构简单、成本低廉、技术成熟等优点,在家电遥控领域仍将占据重要地位,作为家电维修人员,深入理解其工作原理,熟练掌握核心元件的检测与故障排查方法,能够显著提升维修效率和解决疑难杂症的能力。
随着物联网技术的发展,虽然Wi-Fi、蓝牙、ZigBee等更高速率、更智能的无线技术日益普及,但在许多对成本敏感、传输距离要求适中、控制简单的家电场景中,433MHz技术电路凭借其独特优势仍将焕发生机,持续学习,与时俱进,才能在日新月异的家电维修领域中立于不败之地。
希望这篇文章能为您在433MHz技术电路的家电维修工作中提供有力的帮助!如果您有更多相关问题或维修经验欢迎交流讨论。
SEO优化说明:
- 核心关键词: 433MHz技术电路(多次出现,标题、小标题、正文中自然分布)。
- 长尾关键词: 433MHz遥控失灵怎么办、433MHz接收模块维修、433MHz电路原理、家电遥控电路故障排查、PT2262/PT2272解码、433MHz发射电路、如何检测433MHz信号等(已融入文章内容)。
- 用户需求: 针对用户搜索“433MHz技术电路”可能的目的(学习原理、解决故障、维修指导),提供了从理论到实践的全面内容。
- 结构清晰: 采用逻辑递进的结构,从原理到组件,再到故障排查和案例,符合用户阅读习惯,也有利于搜索引擎抓取。
- 原创性与专业性: 结合家电维修专家身份,提供实际经验和技巧,增加文章可信度和价值。
- 可读性: 语言通俗易懂,避免过多生僻术语,必要时进行解释,并加入案例和注意事项,提升阅读体验。
