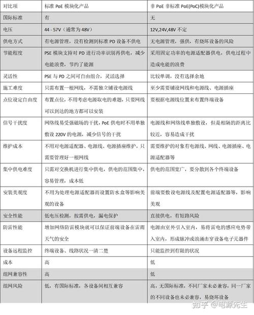
PoE技术的核心优点是解决了一根网线同时传输数据和电力的问题,它通过标准的以太网线缆(通常是Cat5e或更高标准的双绞线)为终端设备供电,从而消除了在许多网络部署场景中,为设备单独铺设电源线的麻烦。

下面我们从几个关键方面来展开,说明它具体解决了哪些痛点:
解决了“布线难、布线贵”的问题
这是PoE最核心、最直接解决的问题。
-
传统方式: 在安装一个网络设备(如AP、摄像头)时,你需要做两件事:
- 铺设一根网线连接到网络交换机。
- 从最近的电源插座再拉一根电源线给设备供电。 这意味着要在墙壁、天花板或地板上开槽、钻孔,铺设两根独立的线缆,不仅施工复杂、耗时费力,而且影响美观,成本也更高(额外的线材和人工成本)。
-
PoE方式:
(图片来源网络,侵删)- 你只需要铺设一根标准的网线,这根线既能传输数据,又能提供电力。
- 解决效果:
- 简化施工: 大幅减少了线缆数量和布线工作量,安装过程变得非常简单。
- 降低成本: 节省了大量的电源线、插座面板、以及复杂的布线人工费用。
- 提升美观: 避免了杂乱的电源线,环境更加整洁。
解决了“电源插座位置不合理”的问题
在很多场景下,理想的设备安装位置附近往往没有电源插座。
-
典型场景:
- 无线AP(无线接入点): 为了获得最佳的信号覆盖,AP通常被安装在天花板的中央,但那里几乎没有电源插座。
- 网络摄像头: 为了监控最佳视角,摄像头可能安装在墙角、立柱或天花板的任何位置,电源插座通常很远。
- IP电话: 办公桌的网线接口附近不一定有电源插孔。
- 智能照明、数字标牌: 这些设备可能安装在建筑的任何角落,电源获取困难。
-
PoE方式:
- 只要网线能到达的地方,就能为设备提供电力。
- 解决效果: 极大地增强了网络部署的灵活性和自由度,设备不再受限于电源插座的位置,可以安装在信号最好、监控最有效或任何最需要的地方,从而实现最优化的网络和监控布局。
解决了“安全性与可靠性”的问题
在特定环境下,使用本地电源可能存在安全隐患。

-
典型场景:
- 室外监控: 在室外或潮湿的环境中,为摄像头安装一个电源插座可能会面临防水、防雷击、被恶意破坏等风险。
- 防爆区域: 在化工厂、加油站等易燃易爆环境中,使用本地电源可能产生电火花,构成严重的安全威胁。
-
PoE方式:
- 供电端(PoE交换机或注入器)通常安装在安全、干燥的机房或弱电井中,远离危险区域。
- 设备(如摄像头)本身只接收低压直流电(通常为48V),安全性远高于直接接入市电。
- 解决效果: 提高了设备在恶劣或危险环境下的安全性和可靠性,减少了因电源问题引发的安全事故。
解决了“集中管理、易于维护”的问题
PoE技术带来了电源管理的便利性。
-
传统方式: 每个设备都需要独立的电源适配器,如果某个设备断电,需要到现场逐一排查是网线问题还是电源问题,维护非常不便。
-
PoE方式:
- 集中供电: 所有的设备都由机房的核心交换机统一供电。
- 远程管理: 网络管理员可以通过网管软件远程监控每个PoE端口的供电状态、功率消耗等信息,可以远程为设备重启(通过重启PoE端口),无需跑到现场。
- 统一断电: 在发生安全事件或设备需要维护时,可以一键切断指定设备的电源,非常方便。
- 解决效果: 实现了电源的集中化、智能化管理,大大简化了日常运维和故障排查工作,提高了管理效率。
解决了“美观与整洁”的问题
对于追求现代、简洁风格的商业和家居环境,线缆的杂乱是一个大问题。
-
传统方式: 网线和电源线两根线缆并排,看起来非常杂乱,影响整体装修效果。
-
PoE方式:
- 一根网线搞定所有需求,墙面或天花板上的接口面板非常干净整洁。
- 解决效果: 极大地提升了环境的美观度和整洁度,尤其适合酒店、办公室、商场、智能家居等对环境要求高的场所。
| 解决的问题 | 传统方式的痛点 | PoE带来的优势 |
|---|---|---|
| 布线部署 | 需要分别铺设网线和电源线,施工复杂、成本高。 | 一线多用,简化布线,降低成本,安装快捷。 |
| 安装位置 | 设备安装受限于电源插座的位置,灵活性差。 | 安装位置自由,不受电源限制,优化网络/监控布局。 |
| 安全可靠 | 在恶劣或危险环境中,本地电源有安全隐患。 | 低压供电,电源端与设备端隔离,提升安全性。 |
| 运维管理 | 设备分散供电,维护困难,无法远程管理。 | 集中供电,远程监控和管理,便于故障排查和维护。 |
| 环境美观 | 网线和电源线并存,影响环境整洁度。 | 单一线缆,接口简洁,提升环境美观度。 |
PoE技术通过“数据”与“电力”的融合,解决了网络部署中“最后一公里”的供电难题,使得网络设备的部署变得更加灵活、经济、安全和高效,是现代网络建设中一项至关重要的技术。
