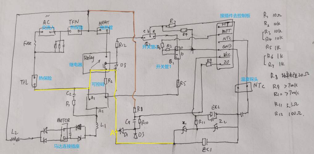
电子维修中,电路分析是判断故障、定位问题的核心环节,常见电路如电源电路、放大电路、振荡电路、控制电路等,其分析逻辑和方法各有侧重,但均需遵循“先整体后局部、先静态后动态、先简单后复杂”的原则,以下从典型电路结构、故障现象及分析步骤展开说明。

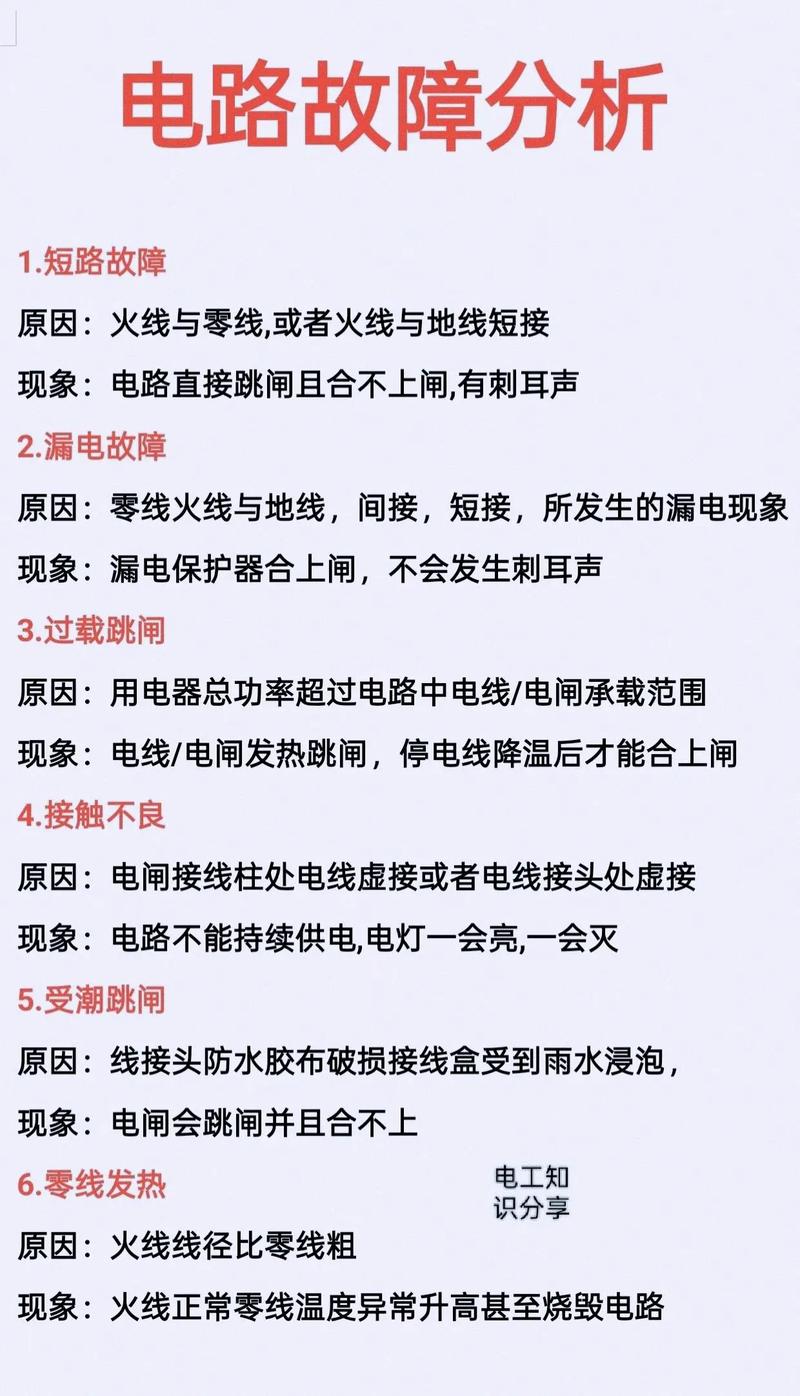
电源电路:故障的“源头”分析
电源电路是电子设备的能量核心,常见有线性电源(如LM317稳压电路)和开关电源(如UC3842驱动的反激式电路),分析时需先区分“无输出”与“输出异常”两类故障。
- 线性电源:通常由变压器、整流桥、滤波电容、稳压块组成,若输出电压为0,需用万用表依次测量变压器次级交流电压(判断是否断电)、整流桥输出直流电压(判断整流管是否开路/短路)、滤波电容两端电压(判断是否失效),最后检查稳压块输入输出压差(正常需差2-3V,若输入正常输出为0,多为稳压块损坏),若输出电压纹波过大,需重点检查滤波电容是否鼓包、容量下降,或整流管是否软击穿。
- 开关电源:关键点在于PWM控制器(如UC3842)的工作条件,若无输出,先测300V大电容电压(判断前级整流滤波是否正常),若无电压则检查保险管、限流电阻;若有300V电压但无输出,需检测UC3842的VCC引脚电压(启动电压需>16V,工作电压约12V),若VCC异常,检查启动电阻、光耦反馈电路;若VCC正常但输出电压不稳,需排查PWM波形是否正常(用示波器测UC3842输出脚),检查开关管、变压器是否短路。
| 故障现象 | 可能原因 | 检测方法 |
|---|---|---|
| 输出电压为0 | 保险管熔断、整流桥开路 | 测量保险通断、整流桥正反向电阻 |
| 输出电压偏高/偏低 | 稳压块损坏、反馈电阻变值 | 测稳压块输入输出电压、反馈电阻阻值 |
| 纹波过大 | 滤波电容失效、负载过重 | 示波器测输出波形、断开负载测电压 |
放大电路:信号“失真”的定位
放大电路(如三极管共射放大、运放电路)的常见故障为信号无放大、放大倍数不足、波形失真,分析时需先测量静态工作点(Q点),判断是否处于放大区。
- 三极管放大电路:静态时,测三极管be结电压(硅管0.6-0.7V,锗管0.2-0.3V),若Vbe≈0,则be结短路;若Vce≈Vcc,则ce结开路或三极管截止,动态测试时,输入信号用函数发生器,输出用示波器观察波形:若输出无信号,检查耦合电容是否失效(隔直通交,失效后信号无法传输);若波形削顶,说明Q点过高(接近饱和),需调整上偏置电阻;若波形失真(交越失真),多为乙类功放电路的偏置电压异常(如OCL电路中二极管开路)。
- 运放电路:重点检查供电电压(双电源运放需正负对称)、是否引入负反馈(无负反馈易振荡),若输出恒定在电源电压,可能是运放损坏或输入信号超出共模范围;若输出振荡,需检查补偿电容是否损坏、布线是否过长(分布电容影响稳定性)。
振荡电路:起振“停止”的排查
振荡电路(如RC桥式振荡、LC振荡)的故障多为无输出或输出幅度异常,分析时需判断是否满足起振条件(相位条件、幅度条件)。
- RC桥式振荡:由运放、RC串并联网络、稳幅电路组成,若不起振,先测运放供电,再检查RC网络参数(R、R是否相等,C、C是否匹配,起振需|AF|>1);若输出幅度逐渐增大,说明稳幅二极管未工作(检查二极管极性是否接反)。
- LC振荡:如变压器反馈振荡,需检查LC谐振回路(是否短路)、反馈系数(耦合线圈匝数比),若停振,用示波器测振荡管be结电压(起振时应有微小波动),若无波动,检查偏置电阻、反馈回路是否开路。
控制电路:逻辑“失效”的追踪
控制电路(如单片机系统、时序控制电路)依赖数字信号和逻辑关系,故障多为不响应、输出错误,分析时需结合“信号流向”:从输入端(如按键、传感器)到控制器(MCU),再到输出端(继电器、LED)。

- MCU最小系统:先测电源电压(是否稳定)、复位电路(复位电压是否正常,低电平复位需测RST引脚电压)、晶振(用示波器测两脚波形,若无波形则晶振或负载电容损坏),若程序跑飞,检查复位电路是否失效,或电源纹波过大导致MCU复位。
- 继电器控制电路:若继电器不吸合,测驱动三极管集电极电压(若为高电平,说明三极管未导通,检查基极驱动信号是否正常);若吸合后不释放,可能是续流二极管短路(导致三极管ce结始终导通)。
相关问答FAQs
Q1:维修时发现电源输出电压纹波过大,如何快速定位故障?
A:首先断开负载,若纹波消失,说明负载过重或存在短路(检查负载元件是否击穿);若纹波仍大,重点检查滤波电容(用万用表测容量,或并联同容量电容试机)、整流管(是否软击穿,可用替换法判断),对于开关电源,还需检查PWM控制器的反馈电路(如光耦、稳压二极管是否失效)。
Q2:三极管放大电路静态工作点正常,但输出信号幅度小,可能的原因有哪些?
A:常见原因包括:① 耦合电容容量下降(导致信号衰减),需用万用表测电容容量或替换试机;② 三极管放大倍数β下降(虽静态Q点正常,但动态放大能力不足),可替换同型号三极管测试;③ 负载阻抗匹配问题(如负载过重导致输出电压下降),需检查负载是否短路或阻抗过低;④ 发射极旁路电容开路(交流负反馈增强,导致放大倍数下降),测电容是否失效。

