top243yn 是一款广泛应用于开关电源中的 PWM 控制芯片,因其高集成度和稳定性,在显示器电源、充电器等设备中常见,但长期使用后可能出现故障,掌握其维修方法和注意事项,能有效提高维修效率,以下是关于 top243yn 维修的详细内容,包括常见故障现象、检测流程、关键参数及维修技巧。

常见故障现象与初步判断
top243yn 损坏时,通常表现为设备无法开机、输出电压异常、保险管熔断等,结合故障现象,可初步判断故障范围:
- 完全无输出:若保险管熔断且发黑,说明存在严重短路,重点检查 top243yn 及其外围元件是否击穿;若保险管完好,可能是启动电阻开路、top243yn 未工作或负载短路。
- 输出电压偏低:可能是反馈电路故障(如光耦、稳压管损坏)、top243yn 内部误差放大器异常,或初级电路供电不足。
- 输出电压不稳定:通常与滤波电容失效、负载能力下降或 top243yn 损坏有关。
关键检测流程与参数
维修时需借助万用表、示波器等工具,按以下步骤逐步排查:
供电与启动电路检测
top243yn 正常工作的前提是 Vcc 端(脚1)有稳定电压(通常为 12-18V),需检测:
- 启动电阻:测量启动电阻(常见值为 100-470kΩ)是否开路,电阻阻值变大或开路会导致 top243yn 无法启动。
- Vcc 滤波电容:检查 Vcc 端滤波电容(如 10-47μF/25V)是否失效或鼓包,电容失效会导致电压波动,芯片工作异常。
- 供电电路:若 Vcc 电压为 0,需检查整流桥、滤波电容是否正常;若 Vcc 电压偏低,可能是负载过重或稳压电路故障。
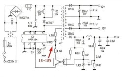
top243yn 引脚功能与检测
top243yn 采用 8 脚 DIP 封装,各引脚功能及正常工作参数如下(以 12V 输出电源为例):

| 引脚 | 符号 | 功能描述 | 正常电压(V) | 检测要点 |
|---|---|---|---|---|
| 1 | Vcc | 电源输入端 | 12-18 | 电压是否稳定,有无纹波 |
| 2 | FB | 反馈输入端 | 5-3.5 | 电压异常多为反馈电路故障 |
| 3 | ISEN | 电流检测端 | 1-0.3 | 电压过高说明初级电流过大 |
| 4 | Vref | 基准电压输出端 | 0 | 电压异常则芯片损坏 |
| 5 | GND | 接地端 | 0 | 接地是否良好 |
| 6 | Drive | 驱动脉冲输出端 | 脉冲波形 | 用示波器检测波形是否正常 |
| 7 | RT/CT | 振荡定时端 | 0-2.0 | 外接电阻电容决定振荡频率 |
| 8 | Line | 线电压检测端 | 5-2.5 | 电压异常说明市电检测电路故障 |
检测时,重点测量 Vcc、FB、Vref 引脚电压,若 Vref 无 5V 输出,可基本判断 top243yn 损坏;若 FB 电压异常,需检查光耦(如 PC817)及 TL431 等反馈元件。
反馈电路检测
反馈电路是电压稳定的核心,主要由光耦、TL431、精密电阻组成,检测步骤:
- 光耦检测:断电后测量光耦发光二极管正反向电阻,正常正向阻值约 10-20kΩ,反向阻值无穷大;若短路或阻值异常,需更换。
- TL431 检测:TL431 的 Ref 端电压应为 2.5V,若异常,可能是 TL431 击穿或外围电阻变值。
- 取样电阻:检查输出端分压电阻(如 10kΩ、2.2kΩ)是否变值,导致反馈电压偏离正常值。
初级与次级电路检测
- 初级电路:检查 top243yn 的 Drive 引脚外接开关管(如 2SK3562、K2141)是否击穿,测量开关管 D-S 极间电阻,若短路需更换;同时检查尖峰吸收电容(如 1nF/1kV)是否失效。
- 次级电路:若输出电压为 0,需检查整流二极管(如 FR107)、滤波电容是否正常;若输出电压纹波过大,可能是滤波电容容量下降或 EMI 滤波电路故障。
维修技巧与注意事项
- 代换原则:top243yn 损坏后,可直接用同系列芯片(如 top244yn、top245yn)代换,但需注意其最大输出功率差异,必要时需调整外围元件参数。
- 防静电措施:top243yn 为 MOSFET 结构,易受静电损坏,维修时需佩戴防静电手环,避免直接用手触摸引脚。
- 动态测试:静态检测正常后,需通电测试关键波形,用示波器观察 Drive 引脚的 PWM 波形,正常为频率约 100kHz 的方波,若波形畸变或无输出,需重点检查振荡电路(RT/CT 引脚外接电阻电容)。
- 散热问题:top243yn 工作时发热量较大,若散热不良易导致芯片过热损坏,维修时需检查散热片是否松动或导热硅脂是否干涸。
相关问答 FAQs
问题1:更换 top243yn 后,输出电压仍偏高,可能的原因是什么?
解答:输出电压偏高通常与反馈电路有关,首先检查光耦是否导通正常(光耦发光二极管电流约 5-10mA),其次检测 TL431 的 Ref 端电压是否为 2.5V,若 TL431 损坏或取样电阻变值,会导致反馈电压偏低,使 top243yn 调整不足,输出电压升高,若 top243yn 内部误差放大器特性异常,也可能导致电压失控,需更换芯片确认。
问题2:维修时发现 top243yn 的 ISEN 引脚电压过高,如何排查?
解答:ISEN 引脚为电流检测端,正常电压为 0.1-0.3V,若电压过高(接近 1V),说明初级电路电流过大,可能原因包括:开关管 D-S 极短路、变压器初级绕组局部短路、或 top243yn 内部电流检测电路损坏,排查时,需先断开 Drive 引脚外接开关管,测量 ISEN 电压是否恢复正常,若电压仍高,则可能是 top243yn 损坏;若电压恢复正常,需检查开关管及变压器是否击穿。

