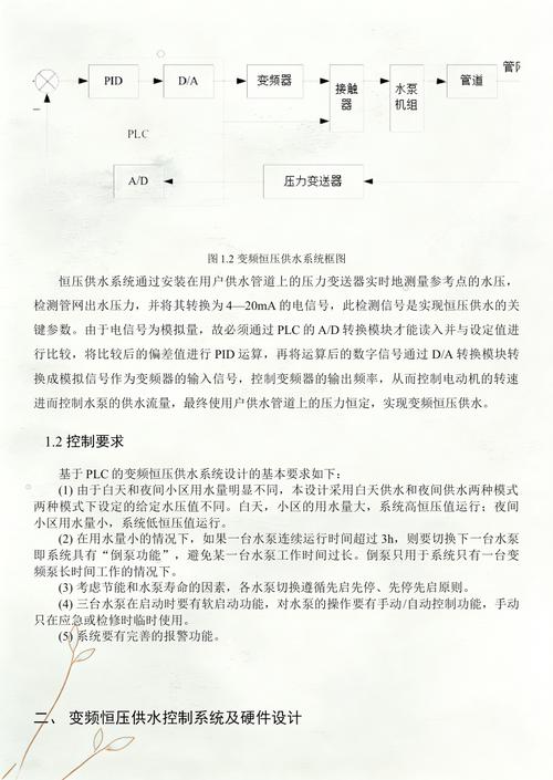
在现代工业自动化控制系统中,PLC(可编程逻辑控制器)的应用已成为核心环节,而维修电工技师作为保障设备稳定运行的关键角色,需具备扎实的PLC故障诊断与维护能力,本文结合实际案例,从PLC系统常见故障类型、诊断流程及维修技巧展开论述,为同行提供技术参考。

PLC系统故障可分为硬件故障、软件故障及外部环境故障三大类,硬件故障主要包括电源模块异常、I/O模块损坏、通信接口故障及处理器问题,某车间PLC控制系统出现间歇性停机,经检查发现为24V直流电源模块输出纹波过大,导致处理器复位,此类故障需通过万用表测量电压、示波器检测波形等方式定位,必要时更换冗余模块,软件故障则多表现为程序逻辑错误、参数设置不当或版本冲突,如某生产线PLC因备份程序与当前版本不兼容,导致数据丢失,需通过编程软件在线监控变量状态,对比历史数据排查逻辑漏洞,外部环境故障包括温度过高、湿度超标、电磁干扰及粉尘积累,例如某纺织厂PLC因粉尘堵塞散热风扇,引发CPU过热报警,定期清理散热系统及改善车间通风可有效预防此类问题。
PLC故障诊断需遵循“先外后内、先软后硬”的原则,首先检查外部设备,如传感器、执行器接线是否松动,电源电压是否稳定;其次通过PLC诊断功能读取错误代码,如西门子S7-1200的“STOP”模式指示灯亮起时,需查看CPU信息中的故障描述;最后利用编程软件进行在线监控,观察程序扫描周期、I/O状态变化,针对复杂故障,可采用分段排查法:将系统划分为控制回路、通信网络、程序逻辑等模块,逐一测试,某自动化输送线故障时,先手动测试电机驱动器,再检查PLC与驱动器之间的PROFIBUS通信帧,最终发现通信终端电阻未安装导致数据丢包。
维修技巧方面,预防性维护至关重要,需建立PLC设备台账,记录模块运行时间、故障次数及更换周期,定期备份程序并加密存储,对于易损部件如继电器、电容,应提前采购备件,故障处理时,优先使用PLC的自诊断功能,如三菱FX系列PLC的“GX Works2”软件可实时跟踪梯形图执行状态,快速定位故障节点,掌握编程技巧能减少软件故障,例如使用“故障安全”程序块,在电机过载时自动切换至手动模式,避免停机事故,某汽车焊接车间通过在PLC程序中加入看门狗定时器,成功将系统平均无故障时间(MTBF)提升30%。
为提升维修效率,可总结典型故障处理流程(如下表):

| 故障类型 | 诊断步骤 | 解决措施 |
|---|---|---|
| 电源模块故障 | 检查输入电压、输出纹波、指示灯状态 | 更换电源模块,加装稳压设备 |
| 通信中断 | 测试终端电阻、波特率、电缆屏蔽层 | 重新插拔接头,更换通信电缆 |
| 程序跑飞 | 监控扫描周期,检查堆栈溢出 | 清除内存,重新下载程序 |
| I/O信号异常 | 测试输入点信号,检查输出负载短路 | 更换I/O模块,加装保护电路 |
在实际维修中,需注意安全规范:断电操作前确认电容放电完毕,带电检测时使用隔离型万用表,避免短路风险,关注PLC技术发展趋势,如工业以太网Profinet、TSN(时间敏感网络)等新技术的应用,不断更新知识储备。
相关问答FAQs
Q1:PLC频繁出现“电池故障”报警,如何处理?
A:该报警通常因备用电池电量不足或电池未正确安装,首先关闭PLC电源,更换同型号锂电池(如西门子S7-300的6ES7390-1AA00-0AA0),安装时注意正负极,若更换后仍报警,需检查电池接线端子氧化情况,必要时用酒精棉片清理,部分PLC(如罗克韦尔ControlLogix)支持超级电容备份,需确认电池类型并正确配置。
Q2:如何判断PLC程序逻辑错误还是硬件故障?
A:可通过强制I/O测试区分,在编程软件中强制输入点为“ON/OFF”,观察输出点是否按程序逻辑响应,若输出正常,则故障可能在外部设备(如接触器线圈烧毁);若输出无响应,则检查对应I/O模块指示灯状态,若模块灯正常但无输出,需更换模块;若模块报错,则可能是背板总线故障或处理器问题,需进一步扫描硬件配置。

