西门子PLC技术方案是工业自动化领域的核心解决方案,通过集成高性能硬件模块、灵活的编程软件和强大的通信能力,为制造业、能源、交通等行业提供稳定、高效的自动化控制,该方案以西门子全集成自动化(TIA Portal)平台为核心,覆盖从控制层到现场层的完整自动化架构,支持多场景应用需求,助力企业实现生产数字化、智能化转型。

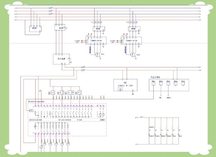
在硬件配置方面,西门子PLC产品线覆盖不同性能等级,满足从小型设备到大型复杂系统的控制需求,S7-1200系列定位入门级应用,具备紧凑设计和基础功能,适用于小型机械或单机设备控制;S7-1500系列作为高性能控制器,支持快速处理复杂逻辑、运动控制和过程控制,可通过模块扩展(如数字量I/O、模拟量I/O、通信模块等)灵活适配I/O点数需求;针对特殊环境,S7-1500T系列集成运动控制功能,支持多轴同步控制,适用于精密制造场景;而ET 200SP分布式I/O系统则通过PROFINET总线实现远程控制,减少现场布线复杂度,提升系统灵活性,硬件选型需综合考虑控制精度、响应速度、环境适应性(如温度、振动)及成本预算,例如在汽车焊接产线中,S7-1500的实时控制能力可确保毫秒级响应,而食品加工行业则需选用IP67防护等级的模块以适应潮湿环境。
软件层面,西门子TIA Portal平台提供统一的编程、调试和监控环境,支持梯形图(LAD)、语句表(STL)、结构化文本(ST)等多种编程语言,满足不同工程师的使用习惯,其集成的PLCSIM仿真工具允许在离线状态下模拟程序运行,缩短调试周期;而WinCC监控软件则支持可视化界面开发,实时显示设备状态、生产数据及报警信息,便于远程管理,针对复杂控制逻辑,TIA Portal支持库功能,可将常用功能(如电机启停、PID控制)封装为标准化模块,实现程序复用,提升开发效率,在包装机械控制中,通过调用“定位控制库”可快速实现伺服电机的精准同步,减少编程工作量。
通信与网络是西门子PLC方案的关键优势,通过PROFINET、PROFIBUS、Modbus TCP等多种工业总线协议,PLC可与HMI、变频器、机器人、传感器等设备无缝连接,构建多层级网络架构,在智能工厂中,S7-1500作为主站,通过PROFINET与ET 200SP分布式I/O站、西门子数控系统及MES系统通信,实现生产数据实时上传与指令下发,支持订单驱动的柔性生产,集成OPC UA协议可打通IT与OT层,实现与云平台的数据交互,为工业互联网应用奠定基础。
安全与可靠性设计保障系统稳定运行,西门子PLC支持多重冗余配置,如S7-400H系列采用双机热备模式,在主控制器故障时无缝切换至备用控制器,确保关键生产不中断;硬件层面具备电气隔离、浪涌保护等功能,适应恶劣工业环境;软件则通过看门狗定时器、程序自检等机制,防止死机或逻辑错误,在电力行业,PLC冗余设计可确保发电机组控制系统的持续稳定,避免因单点故障导致停机。

在应用实施中,西门子PLC方案遵循标准化流程:需求分析(明确控制逻辑、I/O点数、通信需求)→硬件选型(根据性能、环境选择PLC及模块)→程序开发(在TIA Portal中编写逻辑、设计HMI界面)→仿真调试(通过PLCSIM验证程序正确性)→现场部署(硬件安装、网络配置)→试运行优化(调整参数、解决现场问题),以汽车总装线为例,方案需集成车身定位、螺丝紧固、质量检测等控制逻辑,通过PROFINET与机器人、视觉系统协同工作,实现生产节拍优化,最终将装配效率提升15%以上。
相关问答FAQs
Q1:西门子PLC如何与第三方设备(如非西门子变频器)通信?
A:西门子PLC支持多种标准通信协议,可通过PROFIBUS/PROFINET的GSD文件导入或Modbus TCP协议与第三方设备连接,在PROFINET网络中,需导入变频器的GSD文件进行组态,分配设备名称和IP地址;若使用Modbus TCP,PLC作为主站,在TIA Portal中调用“MB_CLIENT”指令读取/写入变频器寄存器,实现频率设定、状态监控等功能,部分设备需通过网关协议转换(如EtherNet/IP转PROFINET),确保数据交互顺畅。
Q2:如何提升西门子PLC系统的抗干扰能力?
A:硬件层面,选用带隔离模块的I/O卡件,避免强电信号干扰;电源部分加装滤波器和UPS,防止电压波动影响运行;通信线缆使用屏蔽双绞线,并确保屏蔽层单端接地,软件层面,在程序中增加数字滤波(如模拟量信号的平均值滤波)、设置看门狗定时器,以及通过“OB组织块”处理故障中断(如电源故障、模块故障),控制柜设计需遵循强弱电分离、避免与大功率设备共线布线等原则,减少电磁干扰源。
