第一部分:核心原理与安全须知
在动手之前,必须了解其工作原理和遵守安全规范。

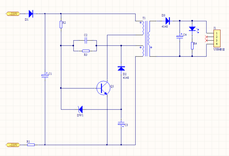
自激式开关电源基本工作原理
自激式开关电源的核心特点是:开关管自身的振荡来驱动变压器工作,从而产生电压,它不需要外部专门的PWM控制器芯片(如UC3842)。
一个典型的自激式开关电源主要由以下部分组成:
- 输入整流滤波电路:将交流220V电压转换为高压直流(约+300V)。
- 启动电路:在电源刚通电时,提供一个初始的微弱电流,使开关管(如三极管或MOSFET)开始导通,启动振荡。
- 开关管与开关变压器:核心部分,开关管周期性地导通和截止,将能量通过开关变压器传递到次级。
- 正反馈(振荡)电路:这是自激式电源的灵魂,当开关管导通时,变压器初级绕组产生感应电动势,通过一个反馈绕组,为开关管的基极(或栅极)提供一个持续导通的信号,形成“雪崩”效应,使其迅速饱和,通过一个RC电路或电容的充放电,使反馈信号反向,开关管迅速截止,完成一个振荡周期。
- 取样与稳压控制电路:通常从辅助绕组或输出端取样,通过一个光耦(如PC817)将输出电压的变化信号反馈到开关管的初级侧,控制振荡的脉宽或频率,从而稳定输出电压。
- 次级整流滤波电路:将变压器次级的高频交流电压转换为低压直流,供给负载。
维修安全须知(重中之重!)
-
人身安全:
- 断电后,电容会存电! 电源输入端的滤波电容(通常容量很大,如220μF/400V)在断电后很长时间内仍然储存着危险的高压电,维修前,必须用大功率电阻(如5W/1kΩ)对它进行放电,否则会触电。
- 使用隔离变压器,这是最安全的做法,它能将市电与维修电路隔离开,防止因电源火线、零线接反而导致的设备外壳带电。
- 单手操作,维修时,尽量只用一只手操作,避免另一只手接触地面或设备外壳,形成电流回路。
-
设备安全:
(图片来源网络,侵删)- 切勿在输出端短路的情况下开机! 这会瞬间烧毁开关管和整流二极管。
- 使用假负载,在维修“输出电压为零”的故障时,最好在输出端接一个合适的假负载(如汽车灯泡或大功率电阻),以防止空载电压过高损坏其他元件,并能判断电源是否起振。
- 小心静电,对MOSFET等静电敏感元件,焊接时要佩戴防静电手环。
第二部分:维修思路与流程
遵循“由外到内、由简到繁、先静后动”的原则。
维修流程图
[故障现象] --> [初步检查] --> [通电前测关键点] --> [通电测关键点] --> [故障定位] --> [更换元件] --> [测试验证]
第一步:初步检查(不拆机,不通电)
- 观察:仔细查看电源板,看是否有明显烧焦、发黑、炸裂的元件(如电容、电阻、开关管、二极管),闻一下是否有焦糊味。
- 测量输入电阻:用万用表电阻档测量电源输入插头两端的电阻,正常情况下,会有一个几百欧姆的阻值(来自输入滤波电容和整流桥),如果阻值无穷大,说明保险丝或输入回路开路;如果阻值很小或为零,说明输入回路严重短路。
第二步:通电前测关键点(断电状态)
这一步是为了排查明显的短路故障,防止通电后扩大故障。
-
测主滤波电容两端电阻:用万用表电阻档(R1k或R10k档)测量主滤波电容(+300V电容)正负极之间的电阻。
- 正常:应有充电现象,指针会先摆动到一个较小值,然后逐渐增大到几百千欧以上。
- 异常:如果阻值很小或为零,说明后级电路存在严重短路,常见原因:
- 开关管C-E极击穿短路:这是最常见的故障点之一。
- 整流桥击穿短路。
- 次级整流二极管击穿短路。
- 高压滤波电容本身损坏。
-
测输出端对地电阻:测量各路输出端(如+5V, +12V)对地的电阻,同样,应有正常的充放电现象,如果阻值很小,说明输出端或负载有短路。
(图片来源网络,侵删)
第三步:通电测关键点(带电测试,需谨慎!)
如果断电测量没有发现短路,可以尝试通电测试。强烈建议使用隔离变压器!
-
测主滤波电容两端电压:
- 正常:应有约+300V的直流电压。
- 异常:电压为零或很低,可能原因:
- 保险丝熔断。
- 市电输入问题。
- 整流桥损坏。
- 启动电路故障,导致电源无法启动。
-
测开关管各极电压:
- 以三极管(如13007, 2SC3150)为例:
- 基极:应有0.6V~0.7V左右的电压(如果正反馈电路工作正常)。
- 集电极:应有约+300V的电压。
- 发射极:通常接地,为0V。
- 以MOSFET为例:
- 栅极:应有0V~10V左右的脉冲电压。
- 漏极:应有约+300V的电压。
- 源极:通常接地,为0V。
- 判断:如果集电极/漏极有+300V,但基极/栅极没有电压,说明振荡电路没有起振,这是自激电源最常见的“软故障”。
- 以三极管(如13007, 2SC3150)为例:
-
测辅助绕组/反馈电路电压:
- 测量开关变压器上的辅助绕组(Vcc绕组)是否有电压输出,这个电压通常为十几伏到二十几伏,为光耦和稳压控制电路供电。
- 如果辅助绕组有电压,但输出端没有,问题可能在次级整流滤波电路。
- 如果辅助绕组没有电压,但主电压正常,说明正反馈或开关管本身有问题。
-
测光耦和稳压电路:
测量光耦的输出端(接收侧)是否导通,如果输出电压过高,光耦应导通,将信号传递回初级,控制振荡脉宽,降低输出电压,如果光耦不工作,会导致输出电压失控。
第三部分:常见故障分析与维修
故障现象一:输出电压为零,电源不启动
-
保险丝熔断:
- 原因:后级存在严重短路。
- 维修:按照第二步“通电前测关键点”的方法,找到短路元件(开关管、整流桥等)并更换,更换保险丝时,最好换一个同规格或稍大一点电流的慢熔保险丝。
-
保险丝未断,但主滤波电容两端无电压:
- 原因:市电输入、整流桥开路、限流电阻开路。
- 维修:检查市电是否正常,测量整流桥交流输入端和直流输出端是否正常,检查串联在整流桥前的NTC热敏电阻或限流电阻是否开路。
-
主滤波电容有+300V,但开关管各极均无电压,电源无任何反应:
- 原因:启动电路故障,这是自激电源的典型故障点。
- 维修:检查启动电阻(通常是一个阻值较大,如100kΩ~1MΩ的金属膜电阻)是否开路,这个电阻负责在开机时给开关管基极提供一个微小的启动电流,更换后即可解决。
-
主滤波电容有+300V,但开关管基极/栅极无电压,电源不振荡:
- 原因:
- 正反馈电路故障:如反馈绕组开路、反馈电阻/电容开路或损坏。
- 开关管本身损坏(即使C-E极未完全短路,但内部开路或性能不良)。
- 尖峰吸收电路故障:RCD缓冲电路中的二极管或电容短路,导致开关管一导通就过流保护。
- 维修:重点检查正反馈回路的元件,用万用表二极管档检查反馈二极管是否正常,测量反馈电阻是否变值,更换开关管。
- 原因:
故障现象二:输出电压过高或过低
-
输出电压过高:
- 原因:稳压控制环路失效,最常见的是光耦损坏或误差放大器(如TL431)损坏。
- 维修:断开光耦的输出端(连接到开关管基极/驱动电路的一侧),用一个1kΩ电阻从+300V端接到光耦输出端,模拟光耦导通,如果输出电压恢复正常,则可确定是光耦或次级稳压电路的问题,重点更换光耦和TL431。
-
输出电压过低:
- 原因:
- 负载过重:用假负载区分是电源问题还是负载问题。
- 整流二极管正向压降过大或性能不良。
- 滤波电容容量下降(ESR变大),导致带载能力差。
- 开关管性能下降,无法提供足够能量。
- 稳压控制电路误动作,导致脉宽过窄。
- 维修:先测空载电压是否正常,如果空载电压正常,带载后下降,则是滤波电容或整流二极管问题,如果空载电压也低,则检查开关管和稳压控制电路。
- 原因:
故障现象三:输出电压不稳定,有“吱吱”叫声
- 原因:通常是电源处于临界振荡状态或保护电路动作。
- 维修:
- 检查正反馈电路的电容是否失效(容量变小)。
- 检查开关管β值是否下降。
- 检查尖峰吸收电路的电容是否失效。
- 检查负载是否不稳定。
- 检查Vcc供电电压是否稳定。
第四部分:总结与技巧
- 先易后难:从保险丝、输入电阻这些最简单的地方开始排查。
- 善用假负载:在维修“无输出”故障时,假负载是判断电源是否起振和带载能力的关键工具。
- 对比测量:如果有同型号的正常电源板,对比测量关键点的电压和电阻,能快速定位故障。
- 经验积累:自激电源的故障有一定规律性,启动电阻开路、开关管击穿、光耦损坏是高发故障,多维修几次,就能形成自己的经验库。
- 更换元件质量:维修后,建议使用高质量的元件,特别是开关管、电解电容、光耦等关键元件,以保证电源的稳定性和寿命。
希望这份详细的指南能对您有所帮助,祝您维修顺利!
