重要声明:安全第一!
在进行任何维修之前,请务必阅读并遵守以下安全准则:

- 断电操作:维修前务必将充电器从交流电源和电池上拔下,并等待内部大电容(滤波电容)完全放电,可以用一个大功率电阻(如1KΩ/5W)的两个引脚去短接电容的正负极脚,进行放电,防止电击。
- 隔离电源:维修时,不要将充电器直接接入220V市电进行测试。强烈建议使用隔离变压器,它能将充电器与市电电网隔离开,有效防止触电事故。
- 使用工具:使用绝缘良好的螺丝刀、镊子等工具,佩戴防静电手环,防止静电损坏精密电子元件。
- 注意高压:充电器内部有220V高压部分,非专业人员请勿触碰,如果对电路不熟悉,请寻求专业人士帮助。
第一部分:充电器基本工作原理(图解基础)
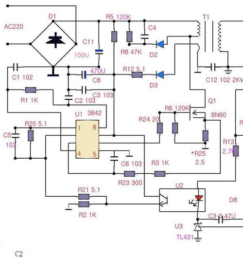
要维修,必须先懂原理,一个典型的36V/48V铅酸电池充电器主要由以下几个部分组成:
输入滤波电路
- 组成:保险丝、压敏电阻、X电容、共模电感。
- 作用:
- 保险丝:总过流保护,电流过大时熔断。
- 压敏电阻:防雷击、防浪涌,电压过高时击穿短路,保护后级电路。
- X电容/共模电感:滤除电网中的高频干扰,同时也防止充电器自身干扰电网。
整流滤波电路
- 组成:整流桥(四个二极管组成)、大容量电解电容。
- 作用:将220V交流电转换成约*310V(220V √2)**的直流电,并进行初步滤波。
PWM开关电源电路(核心)

- 组成:启动电阻、脉宽调制芯片(如UC384X系列)、开关管(MOSFET或三极管)、开关变压器、开关管驱动电阻/二极管。
- 作用:这是充电器的“心脏”,它将310V高压直流电通过开关管的高速开关动作,在开关变压器上产生高频交流电,然后通过变压器的变比降压,得到低压的交流电。
电压反馈/取样电路
- 组成:精密稳压源(如TL431)、光耦。
- 作用:实时监测输出电压/电流,当输出电压过高时,TL431导通,使光耦发光强度改变,将这个“错误”信号反馈给PWM芯片,PWM芯片随即调整开关管的导通时间(占空比),从而稳定输出电压。
输出整流滤波电路
- 组成:快恢复二极管(或肖特基二极管)、输出滤波电感、输出滤波电容。
- 作用:将开关变压器次级产生的高频低压交流电,整流成直流电,并进行平滑滤波,得到纯净的直流电给电池充电。
充电指示电路
- 组成:运算放大器(如LM358)、发光二极管。
- 作用:通过采样电阻上的电压降来检测充电电流的大小,当电流较大时(恒流阶段),红灯亮;当电流减小到一定值时(涓流/浮充阶段),绿灯亮。
第二部分:维修流程与思路
遵循“由外到内、由简到繁”的原则。

问诊与观察
- 询问用户:充电器出现什么问题?是完全不亮灯,还是灯乱闪,或者充不进电?
- 观察外观:是否有烧焦的痕迹、鼓包、裂痕?闻一下是否有焦糊味?
不通电测量
- 测量输入端电阻:
- 用万用表电阻档(R1或R10档)测量充电器插头两端的电阻。
- 正常情况:应有一定阻值(几十到几百欧姆),并且会看到充电器内部指示灯微亮一下,这是输入滤波电容在充电。
- 阻值为0或无穷大:说明输入回路有短路或开路。
- 测量输出端电阻:
- 用万用表电阻档(R*1档)测量充电器输出端(正负极)的电阻。
- 正常情况:应有很小的阻值(零点几欧到几欧),这是输出滤波电容和线路的阻值。
- 阻值为无穷大:说明输出回路开路。
通电测试(谨慎!) 如果初步判断无短路,可以在隔离变压器下通电测试,并密切观察。
- 测量关键电压点:
- 整流滤波后电压:测量大电解电容(C1)两端电压,正常应为310V左右,若无电压,检查保险丝是否熔断、整流桥是否开路。
- PWM芯片供电电压:测量PWM芯片(如UC3844)的VCC脚电压,正常启动后应有十几伏的电压,若无,检查启动电阻是否开路、VCC供电电路(如开关变压器辅助绕组、整流二极管、滤波电容)是否正常。
- 输出电压:测量输出滤波电容两端电压,正常应为44V(36V电池)或 59V(48V电池)左右,若无,说明开关电源未工作或后级电路有问题。
分段排查 根据测量结果,缩小故障范围。
- 保险丝熔断:说明后级有严重短路。
- 断开法:分别断开整流桥、开关管,测量其电阻,找出短路元件,常见故障点:整流桥击穿、开关管击穿、滤波电容击穿。
- 保险丝完好,但无310V直流电压:说明前级电路开路。
检查电源线、保险丝、压敏电阻、整流桥是否开路。
- 有310V电压,但无输出电压:说明开关电源未启动或工作异常。
- 检查启动电路:启动电阻是否开路。
- 检查PWM芯片:VCC电压、反馈电压是否正常,芯片本身是否损坏。
- 检查开关管:是否损坏,检查其G极的驱动波形(需要示波器)。
- 检查反馈电路:电压取样电路(TL431、光耦)是否工作正常,这是最常见的故障区之一。
第三部分:常见故障与图解分析
故障现象1:指示灯不亮,完全无反应
可能原因:前端输入电路或保险丝问题。
图解分析:
- 检查保险丝:观察保险丝F1是否熔断。
- 保险丝熔断:说明后级有严重短路,重点检查整流桥BD1、主滤波电容C1、开关管Q1是否击穿。
- 保险丝完好:说明故障在输入回路开路,检查电源线是否内部断线、压敏电阻(RV1)是否烧毁开路、整流桥是否有开路的二极管。
故障现象2:指示灯亮,但输出电压很低或为0
可能原因:开关电源未正常工作,或后级整流滤波问题。
图解分析:
-
测量关键点电压:
- 测量主滤波电容C1两端:若无310V电压,检查前级电路。
- 若有310V电压:说明整流滤波正常,问题出在开关电源本身。
-
检查启动电路:
- 串联一个60W/220V白炽灯泡作为假负载,然后通电,如果灯泡微亮,说明开关电源有轻微短路,如果灯泡不亮或闪烁,说明启动电路或PWM芯片有问题。
- 测量启动电阻R1是否开路,启动电阻给PWM芯片(如UC3844)提供初始启动电流。
-
检查PWM芯片和反馈电路:
- 测量PWM芯片(如UC3844)的VCC(7脚)电压,正常启动后应有10-17V,若无,检查启动电阻、RCD缓冲电路、VCC滤波电容。
- 测量反馈电路:检查光耦PC1和精密稳压源TL431,用万用表测量TL431的Reference(R)脚和Anode(K)脚之间的电压,正常应为5V,如果不是,说明TL431或其外围分压电阻有问题,检查光耦的发光二极管侧和光敏三极管侧是否导通/截止正常。
故障现象3:输出电压过高或过低
可能原因:电压反馈取样电路异常。
图解分析:
- 输出电压过高:非常危险!可能是反馈环路开路,导致PWM芯片以为输出电压很低,从而以最大占空比工作。
- 检查重点:光耦PC1是否开路、TL431是否损坏、连接它们的电阻是否开路。
- 输出电压过低:
- 检查负载:是否后级有短路或轻微短路。
- 检查反馈电路:反馈电路太“灵敏”,导致PWM芯片过早地减小占空比。
- 检查PWM芯片:其内部电流检测回路是否过流,导致保护。
- 检查开关管:性能下降,内阻变大,导致效率降低。
故障现象4:充电指示灯闪烁,充不进电
可能原因:输出电压不稳定、PWM芯片工作在保护状态、充电电流检测电路异常。
图解分析:
- 检查输出电压:用万用表监测输出电压,是否在正常值附近剧烈波动。
- 检查PWM芯片:可能是芯片的电流检测脚(3脚)电压过高,触发了过流保护,检查该脚到开关源极之间的电流检测电阻是否阻值变大或开路。
- 检查充电电流检测电路:这部分电路通常由一个采样电阻和运算放大器(LM358)组成,检查采样电阻是否烧毁,运算放大器及其外围元件是否正常。
第四部分:维修工具与备件建议
必备工具:
- 万用表:最基本、最重要的工具。
- 示波器:高级但非常有用,可以查看PWM波形、反馈波形,快速定位疑难杂症。
- 电烙铁、焊锡、吸锡器:拆焊元件必备。
- 螺丝刀、镊子、尖嘴钳:基础工具。
- 隔离变压器:安全维修的保障。
- 热风枪:方便拆焊贴片元件。
常用备件:
- 保险丝:规格要与原装一致。
- 整流桥:耐压600V以上,电流根据充电器功率而定。
- 主滤波电容:耐压400V以上,容量值要相同或略大。
- 开关管:型号要匹配,注意耐压、电流和极性。
- PWM芯片:如UC3842, UC3844, UC3845等。
- 光耦:如PC817, PC817A等通用型号。
- 精密稳压源:TL431。
- 快恢复二极管/肖特基二极管:用于输出整流。
希望这份详细的图解指南能对您有所帮助,维修是一个需要理论和实践结合的过程,多看、多想、多动手,您一定能成为维修高手!
