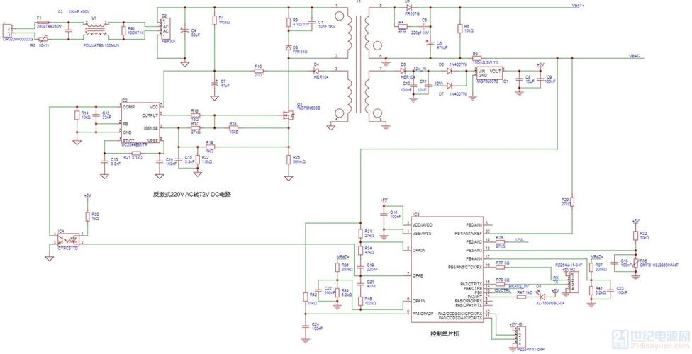
第一部分:UC3844B 芯片简介与工作原理
在维修之前,了解它的工作原理至关重要。

核心功能
UC3844B 是一个高性能的固定频率电流模式控制器,它集成了振荡器、高增益误差放大器、电流比较器、输入欠压锁定逻辑和大电流图腾柱输出,主要用于离线式、直流-直流变换器等。
关键引脚功能
- 引脚1 (COMP - 补偿): 误差放大器的输出端,通常外接RC网络到引脚2,用于环路补偿。
- 引脚2 (FB/VFB - 反馈/电压反馈): 误差放大器的反相输入端,通常通过光耦或电阻分压网络接收来自输出电压的反馈信号。
- 引脚3 (ISENSE - 电流检测): 电流比较器的正相输入端,用于检测主开关管(如MOSFET)的源极电流,当此引脚电压超过1V(内部阈值)时,输出关闭,实现逐周期限流。
- 引脚4 (RT/CT - 振荡器定时): 内部振荡器的定时电阻和电容的连接端,RT决定振荡频率,CT决定死区时间。
- 引脚5 (GND - 地): 控制电路的地。
- 引脚6 (OUT - 输出): 驱动脉冲输出端,图腾柱输出,可直接驱动MOSFET的栅极,高电平约为VCC,低电平接近0V。
- 引脚7 (VCC - 电源): 芯片供电端,启动时由高压通过启动电阻供电,正常工作后由辅助绕组供电。
- 引脚8 (VREF - 基准电压): 内部5V基准电压输出端,给外部电路和内部电路供电,最大输出电流为50mA。
工作流程简述
- 启动: 上电后,高压通过一个启动电阻给VCC引脚(引脚7)充电,当VCC电压超过开启阈值(约16V)时,芯片开始工作。
- 振荡: 芯片内部振荡器开始工作,从OUT(引脚6)输出驱动脉冲。
- 导通: 驱动脉冲使主开关管(MOSFET)导通,电流流过开关变压器初级绕组和MOSFET。
- 电流检测与关断: 电流在开关变压器初级绕组和MOSFET的源极电阻上产生一个电压,这个电压被送到ISENSE(引脚3),当此电压超过1V时,电流比较器翻转,立即关闭OUT(引脚6)的输出,完成一个周期的导通。
- 反馈调节: 在开关管关断期间,能量通过变压器次级传递给负载,辅助绕组为VCC(引脚7)供电,芯片进入稳定工作状态,输出电压通过光耦(或电阻分压)反馈到FB(引脚2),与内部2.5V基准比较,误差放大器调整每个周期的占空比,从而稳定输出电压。
第二部分:维修思路与安全须知
安全第一!
- 隔离! 开关电源初级部分(高压侧)是带电的,且与市电相连,维修时,必须使用隔离变压器将待修设备与市电隔离,防止触电和烧毁电脑等外部设备。
- 放电! 在测量前,务必对大容量的滤波电容(如C1, C2)进行放电操作,防止电容残留的高压电击人或损坏万用表。
- 假负载! 维修好电源后,不要直接接真实负载,应先接一个假负载(如大功率水泥电阻或灯泡)测试,确保输出电压稳定且正常后再接真实负载。
维修思路:从后向前,由简到繁
这是一个非常有效的维修策略。
- 确认现象: 是完全无输出,还是输出电压低/高,还是输出电压波动?
- 检查后级: 先检查输出整流二极管、滤波电容、输出电压取样电阻等。
- 检查前级: 检查启动电路、供电电路、开关管、开关变压器。
- 核心检查: 最后才检查UC3844B芯片本身及其外围电路。
第三部分:分步检修指南
第1步:外观与初步检查
- 保险丝: 检查F1是否熔断,如果熔断,说明初级回路存在严重短路。
- 保险丝完好: 问题可能在后级或控制电路。
- 保险丝熔断:
- 直通短路: 用万用表二极管档测量PFC(如有)或整流桥、主开关管D-S极、滤波电容是否短路。
- 瞬间短路: 可能是启动瞬间浪涌电流过大或某个元件性能不良导致。
第2步:测量关键电压点
在未通电时,先用电阻档测量各点对地电阻,排除明显短路,然后通电测量(注意安全!)。
-
VCC (引脚7) 电压:
(图片来源网络,侵删)- 电压为0: 检查启动电阻是否开路、VCC滤波电容是否短路、VCC供电的辅助绕组是否开路。
- 电压在10V-16V之间抖动: 启动电阻太大或VCC滤波电容容量变小,导致芯片无法达到开启阈值或无法维持工作,这是常见故障点。
- 电压在16V以上但OUT (引脚6) 无输出: 芯片已启动,但后续电路有问题,重点检查反馈回路、电流检测回路和芯片本身。
-
VREF (引脚8) 电压:
- 正常: 应为稳定的5V,如果正常,说明芯片内部基准和VCC供电基本正常。
- 异常: 如果不是5V,说明芯片已损坏。
-
OUT (引脚6) 电压:
- 有脉冲电压: 如果用示波器能看到高频脉冲,说明芯片在工作,如果输出电压不正常,问题在反馈环路或次级。
- 为0V或固定高/低电平: 芯片未启动、已保护或已损坏。
-
FB (引脚2) 电压:
- 正常: 通常在2.5V附近波动,如果电压远高于2.5V且稳定,可能是反馈回路开路(如光耦损坏),导致输出电压失控升高。
- 电压为0: 可能是反馈回路对地短路。
-
ISENSE (引脚3) 电压:
- 电压超过1V: 这是过流保护的典型特征,检查开关管源极的电流检测电阻是否变大、开关变压器初级是否短路、开关管是否软击穿。
- 电压正常: 如果低于0.5V,则不是过流保护导致的问题。
第3步:重点电路检查
-
启动电路:
检查启动电阻的阻值是否变大或开路,这是最常见的故障点之一。
-
VCC供电电路:
- 检查为VCC供电的辅助绕组的整流二极管是否开路或损坏。
- 检查VCC滤波电容是否失效(容量减小或ESR变大)。
-
反馈电路:
- 光耦耦合器: 检查光耦的发光二极管侧(1、2脚)和光敏三极管侧(3、4脚)是否损坏,可以单独测量其好坏。
- TL431 (或精密稳压源): 检查其是否正常工作,其基准端、参考端、阴极电压是否正常。
- 取样电阻: 检查连接到输出端的分压电阻是否变值或开路。
-
电流检测电路:
- 检查开关管源极的小阻值电流检测电阻(通常为0.1Ω ~ 0.33Ω)是否阻值变大或开路,这是导致无输出的常见原因。
- 检查引脚3到源极电阻之间的走线是否有开路或虚焊。
-
振荡电路:
检查RT和CT电容是否失效或漏电,通常这部分故障率较低。
