FP6717是一款由Fairchild Semiconductor(现为onsemi旗下品牌)推出的高效率、同步降压DC-DC转换器,广泛应用于消费电子、工业控制、通信设备等领域,其技术手册为工程师提供了全面的设计指导,涵盖特性参数、工作原理、典型应用电路及布局注意事项等内容,以下结合技术手册核心要点进行详细解析。

核心特性与技术参数
FP6717采用电流模式控制架构,支持2.5V至18V的输入电压范围,输出电压可调低至0.6V,内置40mΩ/20mΩ(可选)同步整流MOSFET,最大输出电流可达3A,其开关频率可通过外部电阻编程,典型值范围为300kHz至2.2MHz,高频设计可显著减小外部电感与电容尺寸,该器件具备高达95%的转换效率,在轻载时自动进入PFM(脉冲频率调制)模式,将静态电流降至约20μA,满足低功耗设备需求。
保护功能方面,FP6717集成了过温保护(OTP)、过流保护(OCP)、输出过压保护(OVP)及输入欠压锁定(UVLO),OCP采用逐周期限流结合历史平均电流检测机制,有效防止瞬态过载损坏器件;UVLO阈值可外部设置,确保输入电压稳定后启动工作,其使能引脚(EN)支持高电平/低电平两种控制逻辑,方便与系统MCU联动。
引脚功能与内部架构
FP6717采用QFN-4x4-16封装,引脚布局紧凑,利于空间受限设计,各引脚功能如下表所示:
| 引脚名称 | 引脚号 | 功能描述 |
|---|---|---|
| VIN | 1 | 电源输入端,需就近旁路电容 |
| SW | 2 | 开关节点,连接电感与同步整流MOSFET |
| FB | 3 | 反馈电压输入端,连接电阻分压网络设定输出电压 |
| EN | 4 | 使能控制,高电平有效,支持PWM/PFM模式切换 |
| GND | 5-12 | 接地端,需大面积铺铜以降低热阻 |
| COMP | 13 | 补偿引脚,外接RC网络调整环路稳定性 |
| VCC | 14 | 内部供电端,需接10μF陶瓷电容 |
| PGOOD | 15 | 电源状态指示,输出稳定时高电平 |
| SYNC | 16 | 同步时钟输入,可外部同步或悬空自激 |
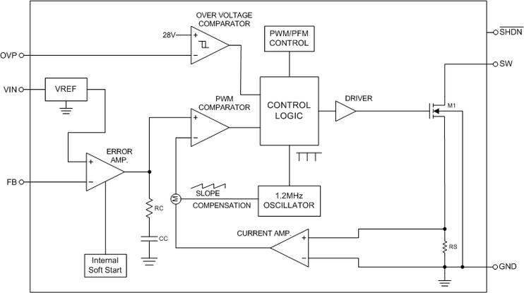
内部架构包含振荡器、误差放大器、PWM比较器、驱动电路及保护逻辑,误差放大器通过检测FB引脚电压与内部0.6V基准比较,动态调整占空比;驱动电路采用非重叠技术,防止上下管直通;温度传感器实时监测结温,超过140℃时触发OTP保护。

关键设计要点
电感选型
电感值需根据开关频率、输入输出电压及纹波电流要求计算,公式为:
[ L = \frac{(V{IN} - V{OUT}) \times V{OUT}}{V{IN} \times I{OUT} \times f{SW} \times \Delta I_L} ]
纹波电流ΔIL通常取输出电流的20%-40%,推荐使用磁屏蔽功率电感,如TDK的VLCF系列,以降低EMI干扰。
输入输出电容
输入电容需承受纹波电流,建议采用低ESR陶瓷电容(如X5R/X7R材质),并联值确保ESR低于10mΩ;输出电容需满足输出电压纹波要求,一般用4.7μF-22μF陶瓷电容搭配10μF低ESR电解电容。
反馈电阻设计
输出电压通过电阻分压反馈至FB引脚,计算公式为:
[ V_{OUT} = 0.6V \times \left(1 + \frac{R_1}{R_2}\right) ]
其中R2取值10kΩ-100kΩ,R1需根据输出电压调整,确保分压电流不低于10μA以减小误差。
布局注意事项
- SW节点回路面积应最小化,减少辐射干扰;
- GND引脚通过多个过孔连接至底层地平面;
- 补偿网络COMP靠近IC放置,避免高频噪声耦合;
- 电感与输入电容远离敏感信号线(如FB引脚)。
典型应用电路
以5V转3.3V/2A输出为例,设计参数如下:

- 输入电压:5V±10%
- 输出电压:3.3V
- 开关频率:600kHz
- 电感:4.7μH/3A(饱和电流)
- 输入电容:10μF/16V X7R陶瓷电容×2
- 输出电容:22μF/10V X5R陶瓷电容×2
- 反馈电阻:R1=11.5kΩ,R2=10kΩ
实测该电路在3A负载下效率达92%,输出纹峰峰值小于30mV,满足大多数数字电源需求。
常见问题与解决方案
-
启动时输出电压过冲
原因:补偿网络参数不当或负载阶跃过大。
解决:增大COMP引脚外接电容(如从10pF增至22pF),或增加输出电容容值。 -
轻载时输出电压波动
原因:PFM/PWM切换点设置不合理。
解决:在FB引脚并联1nF电容滤除高频噪声,或适当调低开关频率。
相关问答FAQs
Q1:FP6717是否支持相位并联以增加输出电流?
A1:不支持,FP6717为单相控制器,若需更高输出电流,建议选择FP6717的增强版本(如FP6717A)或并联多相控制器,但需注意均流问题。
Q2:如何计算FP6717的热耗散?
A2:热耗散主要由导通损耗和开关损耗构成,导通损耗 ( P{con} = I{OUT}^2 \times R{DS(on)} ),开关损耗 ( P{sw} = \frac{1}{2} \times V{IN} \times I{OUT} \times tr \times f{SW} ),总损耗 ( P{total} = P{con} + P_{sw} ),结温 ( T_j = Ta + P{total} \times R_{θJA} ),其中RθJA为封装热阻(QFN封装典型值40℃/W)。
