晟辉智能制造

虚拟存储技术具体指什么?

虚拟存储技术是一种通过软件或硬件手段,将物理存储设备(如硬盘、固态硬盘等)的存储空间进行抽象和整合,为用户提供一个逻辑上统一、容量可扩展的存储池的技术,其核心思想是将应用程序访问的虚拟地址转换为物理存储设备上的实际地址,从而实现存储资源的灵活管理和高效利用,虚拟存储技术的出现,有效解决了传统存储方式中物理设备分散、管理复杂、扩展性差等问题,成为现代计算环境中不可或缺的基础技术。

虚拟存储技术具体指什么?-图1
(图片来源网络,侵删)

虚拟存储技术的实现原理主要基于地址转换和空间重映射,当应用程序发起存储请求时,操作系统或存储管理器会通过内存中的页表或段表,将虚拟地址转换为对应的物理地址,在这个过程中,虚拟存储系统可以动态管理存储空间,例如将不常用的数据暂时转移到低速存储设备(如机械硬盘),而将频繁访问的数据保留在高速存储设备(如SSD)中,从而提升整体存储性能,虚拟存储技术还支持存储资源的池化,将多个物理存储设备整合为一个逻辑卷,用户无需关心底层物理设备的细节,只需通过逻辑地址即可访问数据,大大简化了存储管理。

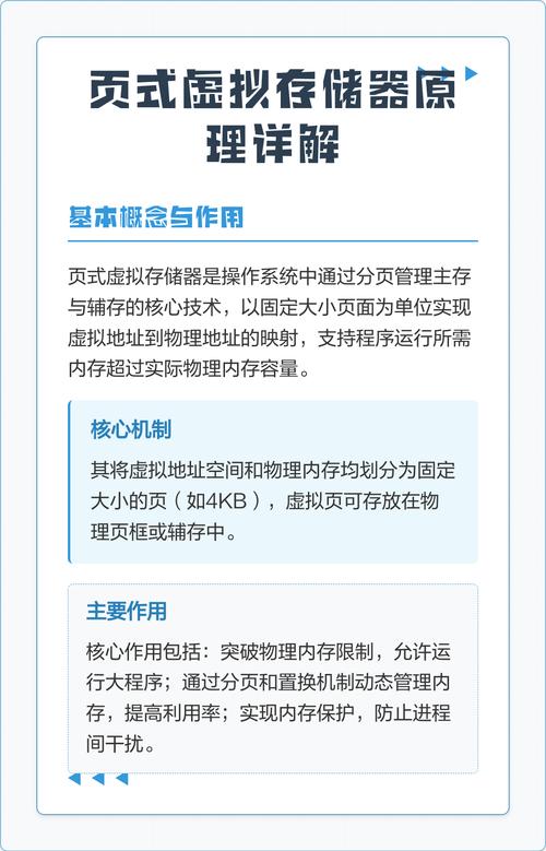
根据应用场景和技术实现方式的不同,虚拟存储技术可以分为多种类型,虚拟内存是最早也是最广泛应用的虚拟存储技术,主要用于操作系统层面,通过将部分硬盘空间模拟为内存,解决物理内存不足的问题,当物理内存耗尽时,系统会将暂时不用的内存页面交换到硬盘上的交换空间(Swap Space),需要时再重新加载回内存,从而实现内存容量的逻辑扩展,虚拟内存技术的应用,使得应用程序可以运行比物理内存更大的数据集,显著提升了系统的多任务处理能力。

另一种重要的虚拟存储技术是虚拟化存储,它主要用于数据中心和企业级存储环境,虚拟化存储通过存储虚拟化网关或专用存储控制器,将来自不同厂商、不同类型的物理存储设备(如SAN、NAS、直连存储等)整合为一个统一的存储池,管理员可以通过管理界面对这个存储池进行分配、快照、复制等操作,而无需关心底层设备的物理布局,某企业可能拥有多台服务器和多套存储系统,通过虚拟化存储技术,可以将这些分散的存储资源整合为一个逻辑存储系统,实现数据的集中管理和动态调配,同时提高存储资源的利用率和系统的可靠性。

软件定义存储(SDS)是近年来发展迅速的一种虚拟存储技术,它将存储功能从专用硬件中分离出来,通过软件实现存储的虚拟化、管理和控制,SDS的核心特征包括硬件抽象、数据平面与控制平面分离,以及通过策略驱动的自动化管理,管理员可以设定策略,要求“所有财务部门的数据库数据必须存储在SSD上,并启用实时备份”,SDS系统会自动将符合条件的数据分配到SSD存储池,并执行备份操作,无需人工干预,SDS技术的出现,降低了存储系统的采购成本,同时提升了灵活性和可扩展性,适合云计算和大数据等新兴应用场景。

虚拟存储技术具体指什么?-图2
(图片来源网络,侵删)

在云存储环境中,虚拟存储技术进一步发展为分布式存储系统,分布式存储将数据分散存储在多个物理节点上,通过软件实现数据的冗余备份、负载均衡和故障恢复,谷歌的GFS和亚马逊的S3都是典型的分布式存储系统,它们通过虚拟化技术将成千上万台普通服务器的硬盘整合为一个全球可访问的存储服务,分布式存储系统具有高可用性、高扩展性和低成本的优势,能够满足海量数据的存储需求。

虚拟存储技术的优势主要体现在以下几个方面:提高了存储资源的利用率,通过池化管理,避免了传统存储中设备容量浪费的问题;简化了存储管理,管理员只需通过逻辑接口进行操作,无需处理底层硬件的复杂性;增强了系统的灵活性和可扩展性,用户可以根据需求动态调整存储容量和性能;提升了数据的安全性和可靠性,通过快照、复制、RAID等技术,实现了数据的冗余保护和快速恢复。

虚拟存储技术也存在一些挑战,虚拟化层可能会引入额外的性能开销,尤其是在地址转换和数据重映射过程中;存储池的复杂性也可能增加故障排查的难度,为了解决这些问题,现代虚拟存储系统通常采用高性能的硬件加速(如专用ASIC芯片)和智能算法(如数据分层、缓存优化)来降低开销,同时通过集中化的管理工具简化运维。

以下是一个常见虚拟存储技术类型的对比表格:

技术类型 主要应用场景 核心特点 优势 局限性
虚拟内存 操作系统层面 内存与硬盘空间交换,地址转换 扩展内存容量,提升多任务处理能力 依赖硬盘性能,可能降低系统响应速度
虚拟化存储 数据中心、企业级 多设备池化,统一管理 整合异构存储,简化管理 架构复杂,可能存在单点故障风险
软件定义存储 云计算、大数据 硬件抽象,策略驱动管理 降低成本,灵活扩展 依赖软件性能,对硬件兼容性要求较高
分布式存储 云存储、海量数据 数据分散存储,冗余备份 高可用性,高扩展性,低成本 网络依赖性强,数据一致性管理复杂

相关问答FAQs:

  1. 问:虚拟存储技术与传统存储技术相比,有哪些核心优势?
    答:虚拟存储技术的核心优势在于通过池化管理整合分散的物理存储资源,提高了资源利用率;它简化了存储管理复杂度,用户无需关注底层硬件细节;虚拟存储技术支持动态扩展和按需分配,能够灵活适应业务需求变化;通过快照、复制等功能,增强了数据的安全性和可靠性,而传统存储技术往往受限于物理设备的容量和管理方式,扩展性和灵活性较差。

  2. 问:虚拟存储技术是否会显著影响系统性能?如何优化?
    答:虚拟存储技术在引入灵活性的同时,确实可能因地址转换、数据重映射等操作带来一定的性能开销,虚拟内存的换入换出操作可能导致延迟增加,存储虚拟化层的处理也可能影响I/O速度,但通过多种优化手段可以缓解这些问题:采用高性能硬件(如SSD缓存、专用处理芯片)降低延迟;使用智能算法(如数据分层、热点数据预取)提升访问效率;优化网络架构(如RDMA技术)减少分布式存储中的通信开销;合理配置存储策略(如将高频数据放在高速存储层)也能显著改善整体性能。

分享:
扫描分享到社交APP
上一篇
下一篇