LED驱动电路作为LED照明设备的核心部件,其稳定运行直接影响设备寿命和使用效果,维修时需遵循系统化排查思路,结合安全规范和电路特性逐步定位故障,以下从基础检修到深度修复详细解析维修技巧。

断电安全是维修前提,操作前务必切断输入电源,并用万用表测量滤波电容两端电压确认完全放电,对于高压输入的驱动电路,需特别注意泄放电阻是否失效,避免电容残留电荷击穿元件或造成人身伤害,维修工具需准备数字万用表、示波器、可调直流电源、焊接工具及常用替换元件(如MOSFET、电解电容、光耦等)。
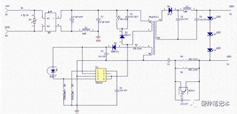
故障排查应遵循“先外后内、先易后难”原则,外部检查包括观察LED负载是否短路、开路,输入电压是否异常(如市电波动超过±10%),内部检查需重点检测以下关键节点:
-
电源输入回路:用万用表二极管档测量整流桥是否击穿(正常时正向压降0.5-0.7V,反向无穷大),检查保险管熔断情况,若保险管发黑熔断,需重点排查后级短路故障;若仅熔断而管壁透明,可能是瞬间电流冲击导致,保险管更换前必须查明故障原因,避免二次损坏。
-
PFC电路(如有):对于带主动式PFC的驱动,需检测PFC控制芯片(如UC3854)的供电电压(通常为12-18V)、过零检测信号及MOSFET驱动波形,示波器观察PFC输出电压是否为直流380V(220V输入时),若电压偏低且波动大,可能是升压电感失效或功率管不良。
(图片来源网络,侵删) -
DC-DC变换电路:这是故障高发区域,需分模块检测:
- PWM控制芯片:如OB2532、LD7552等,测量其VCC引脚电压(启动电压通常>16V,维持电压>10V)、反馈引脚电压(通常为2.5V参考电压),若VCC电压异常,检查启动电阻是否变值、供电二极管是否开路。
- 功率开关管:用万用表R×1档测量MOSFET的D-S极间电阻,正常时应为数百千欧(部分型号含寄生二极管会有0.5V压降),若阻值接近0,则MOSFET击穿,需同时检查栅极驱动电阻是否开路、尖峰吸收电路(RCD缓冲电路)是否失效。
- 变压器及输出回路:观察变压器是否发黄变形,用万用表测量初级、次级绕组通断,输出端需重点检测整流二极管(如肖特基二极管)的正向压降(正常0.3-0.5V)和滤波电容容量(用电容表测量或替换法验证)。
-
反馈回路:包括电压反馈(如TL431、光耦PC817)和电流反馈电路,若输出电压失控且为最高值,通常是光耦或TL431失效;若输出电压为0且短路保护动作,需检查电流检测电阻是否变值、采样电路是否异常。
对于常见故障现象,可参考以下速查方法:
| 故障现象 | 可能原因 | 检测要点 |
|---|---|---|
| 完全无输出 | 保险管熔断、整流桥击穿、PWM芯片损坏 | 测量输入端电阻,检查芯片VCC电压 |
| 输出电压偏低 | 滤波电容失容、功率管内阻增大、负载过重 | 测量电容ESR,管子D-S极压降,断开负载测电压 |
| 输出电压波动大 | 反馈回路元件不良、PWM电路振荡 | 示波器观察反馈波形,检查补偿电容是否漏电 |
| 灯具闪烁 | 驱动保护电路动作、元件接触不良 | 测量输出纹波,检查焊接点虚焊 |
深度维修时需注意元件替换的兼容性:MOSFET应选用相同耐压(600V)和电流等级的型号,关注Rds(on)参数;电解电容需耐压值匹配且容量误差≤±20%;光耦的电流传输比(CTR)应接近原型号,对于贴片元件,建议使用恒温烙铁(温度300-350℃)配合助焊剂,避免过热损坏PCB板。

维修完成后需进行老化测试:用可调电源将输入电压调至额定值的90%、100%、110%,分别运行30分钟,监测输出电压稳定性、温升(元件表面温度应≤75℃)及异响,对于带短路保护的驱动,可模拟输出短路(测试时间≤3秒),验证保护功能是否正常。
相关问答FAQs:
Q1:维修LED驱动时,如何判断是驱动损坏还是LED灯珠损坏?
A:可先断开LED负载,在驱动输出端接假负载(如10W水泥电阻),测量输出电压是否正常,若电压恢复正常,说明故障在LED侧(常见灯珠开路或恒流源失效);若电压仍异常,则驱动电路本身存在故障,注意:部分驱动空载时会进入保护状态,需查阅 datasheet 确认最小负载要求。
Q2:更换驱动电路中的电解电容后,为什么仍然出现输出电压不稳定的情况?
A:可能原因有三:一是新电容的ESR(等效串联电阻)过高,导致滤波效果差,建议选用低ESR专用电容;二是电容极性接反,铝电解电容反接会导致内部化学反应失效;三是电路中存在其他老化元件(如PWM芯片的基准电压漂移),需用示波器观察输出纹波波形,若纹波频率异常,可能是控制环路振荡,需检查补偿电路参数。
