下面我将为您提供一个详细的 TPA3116D2 维修指南,从准备工作到故障排查,再到更换和测试。

第一部分:维修前的准备与安全须知
-
安全第一!
- 断电操作:在进行任何检测和焊接之前,务必将设备与市电断开,并拔掉电源线,对于内置锂电池的设备,如果条件允许,最好将电池也拆下。
- 放电:对于有大电容的电路板,在断电后,电容中可能仍存有高压电,使用带绝缘手柄的螺丝刀或大功率电阻(如1KΩ/5W)将电源输入端和滤波电容两端的正负极短路,进行放电,防止电击。
- 防静电:TPA3116D2 是静电敏感器件,佩戴防静电手环,并在防静电工作台上操作,避免用手直接触摸芯片的引脚。
-
工具与备件
- 工具:
- 万用表(必备,最好有二极管档和电容档)
- 示波器(强烈推荐,用于观察波形,判断是否振荡、有无信号等)
- 电烙铁(建议使用温控烙铁,功率60W左右)
- 吸锡器或吸锡线
- 焊锡丝
- 松香或助焊膏
- 镊子、放大镜或显微镜
- 热风枪(用于拆芯片,如果手头没有,用电烙铁也能拆,但难度稍大)
- 备件:
- TPA3116D2 芯片:这是最常见的损坏元件。
- 贴片电阻/电容:与损坏元件参数相同的贴片元件。
- 整流桥:如果输入是交流,整流桥也可能损坏。
- 保险丝:有些板子会设计保险丝,作为第一道保护。
- 工具:
第二部分:故障现象分析与初步判断
TPA3116D2 的常见故障现象和可能的原因:
| 故障现象 | 可能的原因 |
|---|---|
| 完全无声 | 电源问题(无供电、保险丝熔断) TPA3116D2 芯片本身损坏 静音/保护电路异常 输入/耦合电容开路 |
| 声音小、失真 | 输入信号太弱或屏蔽不良 负载(喇叭)阻抗不匹配或损坏 电源电压不足或滤波不良 TPA3116D2 性能下降或外围元件偏移 |
| 有“嗡嗡”的交流声 | 电源滤波电容失效(容量下降或ESR增大) 地线处理不好,存在接地环路 功放芯片性能不良 |
| 有“嘶嘶”的底噪 | 输入线屏蔽不良或过长 电路板布局或元件本身问题 增益设置过高 |
| 电流过大,保险丝熔断 | TPA3116D2 击穿短路 整流桥击穿 滤波电容击穿 功放输出端对地短路 |
| 发热异常严重 | 散热膏干涸或散热片接触不良 负载阻抗过低(如接了2Ω的喇叭但板子只支持4Ω) TPA3116D2 性能下降或损坏 输入信号过大导致削波 |
第三部分:维修步骤详解
外观检查
在通电前,仔细观察电路板:

- 烧毁痕迹:看 TPA3116D2 芯片周围是否有发黑、烧焦的痕迹,检查电容是否有鼓包、漏液。
- 虚焊/脱焊:检查 TPA3116D2 的引脚,特别是电源引脚和输出引脚,是否有虚焊的迹象(焊锡呈灰暗、无光泽的豆腐渣状)。
- 异物:是否有金属碎屑或其他导电物掉在电路板上,可能导致短路。
电源部分检查(最关键的一步)
这是最常见的故障点。
- 测量输入电压:用万用表测量电源输入端(通常是接线端子或电容正极)的电压是否正常(12V或19V)。
- 检查保险丝:如果板子有保险丝,用万用表电阻档测量其是否导通,如果不通,说明后级有严重短路。
- 检查整流桥:如果输入是交流电,测量整流桥的输出端是否有正常的直流电压,用二极管档测量每个二极管是否正常。
- 检查滤波电容:
- 电压:测量滤波电容两端的电压是否正常且稳定。
- 电容本身:用电容档测量其容量是否与标称值接近,如果容量严重下降或为0,则需要更换,如果手头没有电容表,可以用替换法,换上一个同参数的好电容试试。
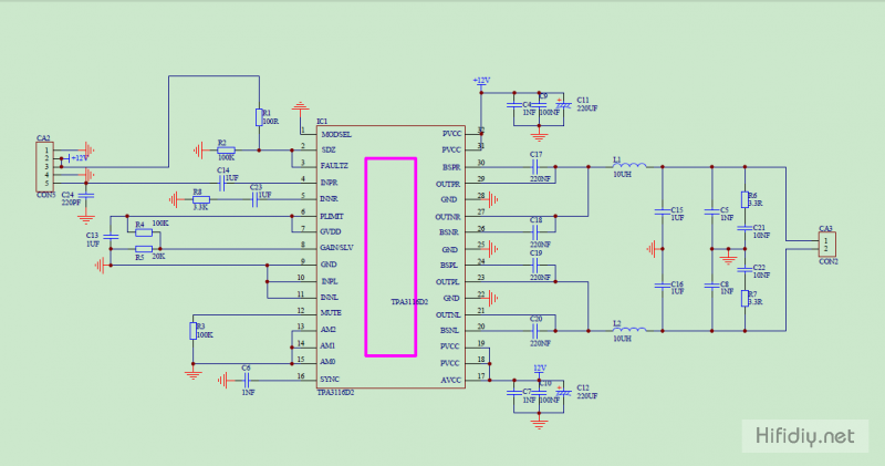
TPA3116D2 及外围电路检查
-
检查静音/关断引脚:
- 查阅你手头的 TPA3116D2 模块原理图,找到
SD(Shutdown) 引脚。 - 正常工作时,这个引脚应该是低电平(0V),如果被拉到高电平,芯片会处于静音或关断状态,检查这个引脚是否被意外拉高。
- 查阅你手头的 TPA3116D2 模块原理图,找到
-
检查供电引脚:
- TPA3116D2 的 VCC 引脚(通常是 Pin 11)是核心电源引脚,测量此引脚的电压是否稳定且正常。
- 检查连接到 VCC 的去耦电容(通常是 100uF 电容和 0.1uF 瓷片电容)是否失效,0.1uF 电容对高频供电至关重要,失效可能导致自激。
-
检查输入耦合电容:
(图片来源网络,侵删)测量左右声道输入端的耦合电容(通常是 10uF 左右的电解电容或贴片钽电容)是否开路或失效,可以用万用表电容档测量,或用替换法。
-
检查反馈电阻和增益设置电阻:
这些电阻决定了功放的增益,如果其中一个阻值变大或变小,会导致声音失真或增益异常,用万用表电阻档逐个测量,确保其阻值准确。
更换 TPA3116D2 芯片
如果以上检查都正常,或者发现芯片有明显损坏的迹象(如引脚与焊盘之间发黑),那么大概率是芯片本身损坏了。
拆焊旧芯片:
- 推荐方法(热风枪):
- 在芯片上涂上足量的助焊膏。
- 用热风枪(温度约300-350℃,风量适中)均匀加热芯片,待所有焊锡熔化后,用镊子轻轻将芯片取下。
- 清理焊盘:用吸锡器或吸锡线将焊盘上的剩余焊锡清理干净,确保焊盘平整。
- 备选方法(电烙铁):
- 使用尖头烙铁,配合吸锡器,一个引脚一个引脚地加热和吸锡,直到所有引脚的焊锡都被清除。
- 此方法难度较大,容易损坏焊盘或芯片周围的元件。
焊接新芯片:
- 定位:将新的 TPA3116D2 芯片对准焊盘,注意方向(芯片上的圆点或缺口应与 PCB 上的标记一致)。
- 固定:先焊对角线的两个引脚,将芯片固定住。
- 焊接:
- 推荐方法(热风枪):在芯片引脚上涂上少量助焊膏,用热风枪加热,待焊锡熔化并形成光滑的焊点即可。
- 备选方法(电烙铁):使用尖头烙铁,蘸取少量焊锡,快速、准确地接触每个引脚的焊盘和引脚,利用烙铁的余温使焊锡熔化并浸润,形成焊点,注意不要加热过久,以免损坏芯片。
- 检查:焊接完成后,用放大镜仔细检查有无桥连(相邻引脚被焊锡连在一起)或虚焊,如有桥连,用吸锡线清理。
第四部分:修复后测试
切记:不要立即接上音箱进行大音量测试!
-
空载测试:
- 在不接喇叭的情况下,给电路板通电。
- 用万用表测量 VCC 引脚电压是否稳定。
- 用示波器测量输出端(TPA3116D2 的 BTL 输出引脚)的直流电压,正常情况下,输出直流电压应非常接近0V(几十毫伏以内),如果直流电压很高,说明芯片可能已损坏或有其他问题,立即断电。
-
带载测试(小音量):
- 如果空载测试正常,可以接上一个低功率的喇叭(5W 的)。
- 输入一个音频信号(如手机播放音乐),将音量调到最小。
- 缓慢调大音量,仔细听声音是否正常,有无失真、杂音,同时摸一下 TPA3116D2 芯片的温度,是否异常发烫。
-
正常测试:
如果小音量测试正常,再换上正常的喇叭,进行正常的音量和音质测试。
总结与建议
- 先易后难:维修时遵循“先外后内,先电源后负载”的原则,先检查电源、保险丝、电容等外围元件,这些故障率高且容易排查。
- 善用工具:万用表是基础,示波器是“火眼金睛”,能帮你看到很多万用表看不出来的问题(如振荡、波形失真)。
- 记录与标记:在拆焊和测量时,最好对元件位置和参数进行拍照或记录,特别是对不熟悉的电路板。
- 寻找资料:在网上搜索你手头这块板的原理图或维修案例,会事半功倍。
希望这份详细的指南能帮助你成功修复你的 TPA3116D2 功放板!祝你维修顺利!
