晟辉智能制造

  • TPA3116D2维修常见故障有哪些?

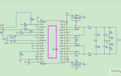
    TPA3116D2维修常见故障有哪些?

    下面我将为您提供一个详细的TPA3116D2维修指南,从准备工作到故障排查,再到更换和测试,第一部分:维修前的准备与安全须知安全第一!断电操作:在进行任何检测和焊接之前,务必将设备与市电断开,并拔掉电源线,对于内置锂电池的设备,如果条件...

    2025-12-15
    5 0 0
  • 1 / 1
  • 1