开关电源是现代电子设备中广泛使用的一种电源,其结构原理和维修方法对于电子技术人员来说至关重要,开关电源的核心思想是通过高速开关器件的通断控制,将输入的直流或交流电压转换为稳定输出的直流电压,具有效率高、体积小、重量轻等优点。

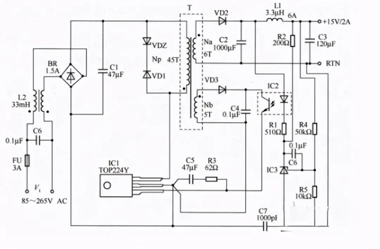
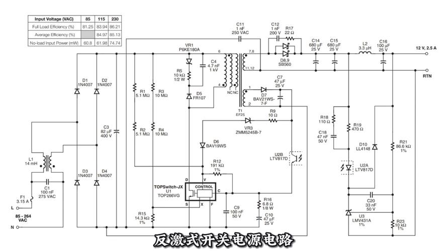
从结构上看,开关电源主要由输入电路、功率变换电路、控制电路、输出电路和保护电路五大部分组成,输入电路包括滤波电路和整流电路,用于将输入的交流电压(如220V)进行整流滤波,变成含有一定纹波的直流电压,这一部分通常由桥式整流器和电解电容构成,功率变换电路是开关电源的核心,通常由开关管(如MOSFET、IGBT)、变压器、续流二极管等组成,其作用是将输入的直流电压通过开关管的高频通断,经变压器变压后再整流滤波,得到所需的输出电压,控制电路是开关电源的“大脑”,一般由PWM(脉宽调制)控制器、反馈电路、误差放大器等组成,通过检测输出电压的变化,调整开关管的导通时间(占空比),从而实现输出电压的稳定,输出电路主要由整流二极管和滤波电容组成,将变压器次级的高频交流电压转换为平滑的直流电压,保护电路则包括过压保护、过流保护、短路保护等,在电源异常时及时切断电路,防止设备损坏。
开关电源的工作原理可以概括为“整流-变换-稳压”三个过程,输入的交流电压经过桥式整流和电容滤波后,变成约310V的直流电压(以220V输入为例),控制电路产生高频PWM信号,驱动开关管工作,使直流电压断续加到变压器初级绕组,变压器次级绕组感应出高频交流电压,经整流滤波后得到输出电压,输出电压通过反馈电路采样后,与基准电压比较,误差信号经放大后调整PWM的占空比,形成闭环控制,确保输出电压稳定,当输出电压因负载减小而升高时,反馈电路采样到的电压升高,与基准电压比较后误差增大,控制电路会减小PWM的占空比,使开关管导通时间缩短,输出电压回落至设定值。
开关电源的维修需要遵循“安全第一、先断电后检测”的原则,常见故障及排查方法如下表所示:
| 故障现象 | 可能原因 | 排查方法 |
|---|---|---|
| 无输出电压 | 保险丝熔断、输入电路开路、开关管损坏 | 断电后用万用表测保险丝通断,检查整流桥、滤波电容是否短路,测开关管是否击穿 |
| 输出电压偏低 | 输出滤波电容失效、负载过重、反馈电路故障 | 测输出电容容量,断开负载测电压是否恢复正常,检查光耦、误差放大器是否正常 |
| 输出电压不稳 | 滤波电容不良、控制电路元件老化、虚焊 | 检查电容是否有鼓包、漏液,补焊可疑焊点,替换老化的控制芯片 |
在维修过程中,需注意安全事项:断电后必须对大容量电容放电,避免触电;使用隔离变压器操作,防止二次触电;更换元件时需注意型号参数匹配,避免故障扩大。

相关问答FAQs:
-
问:开关电源通电后立即烧保险丝,是什么原因?
答:通常是由于输入电路存在短路故障,常见原因有:整流桥击穿、滤波电容短路、开关管击穿或尖峰吸收电路元件损坏,需断电后用万用表电阻档逐一排查上述元件,找到短路点并更换同型号元件。 -
问:开关电源输出电压纹波过大,如何处理?
答:输出电压纹波过大一般与输出滤波电路有关,首先检查输出滤波电容是否失效(如容量下降、ESR增大),可并联同规格电容测试;其次检查整流二极管是否快速恢复特性不良,建议更换肖特基二极管;变压器漏感或负载电流突变也可能导致纹波增大,需优化布局或增加LC滤波电路。

