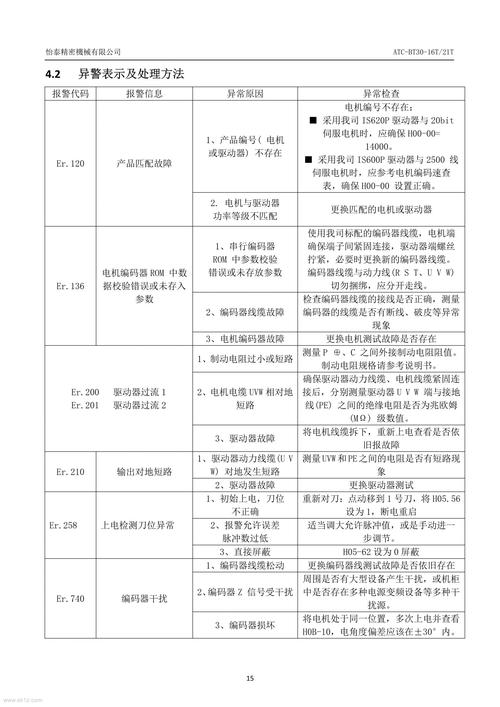
需要强调的是,官方原版的维修手册(也称为“服务手册”或“SM”)通常不会对公众免费发布,它们是制造商内部提供给授权维修服务中心的技术文档,您在网上很难找到一份完整的、官方的PDF版本。

我们可以通过分析其型号和常见故障,为您提供一份基于行业经验和通用维修逻辑的“维修指南”,这比一份纯手册更具实用价值。
夏华 S2935 维修核心信息分析
我们来解析一下这个型号:
- 夏华: 品牌为厦华,是中国一个知名的电视品牌,尤其在早期和特定市场有很高的占有率。
- S: 通常代表系列。
- 2935: 代表这是一台 29英寸 的显像管电视(CRT电视),而不是液晶电视,这一点至关重要!CRT电视的维修原理和液晶电视完全不同。
- 生产年代: 从型号和尺寸判断,这应该是 2000年代中期 左右生产的机型,其技术是基于模拟信号和传统CRT显像管的。
第一部分:CRT电视维修通用安全须知(极其重要!)
在动手之前,请务必阅读并遵守以下安全规程,CRT电视内部有高压,即使是断电后,高压包中储存的电量也足以致命!
-
断电与放电:
(图片来源网络,侵删)- 维修前必须拔下电源插头。
- 必须对显像管(CRT)上的高压阳极进行放电,使用一个带绝缘手柄的螺丝刀,一端连接 CRT 尾部金属“地线”(通常是靠近电路板的一颗螺丝或金属片),另一端小心地接触显像管高压嘴,会听到“啪”的一声,看到火花。务必在操作前确认电视机已断电数小时以上,因为电容会持续存电。
-
防辐射:
CRT 玻璃屏含有铅,且在维修过程中如果意外破裂,会产生玻璃碎片,请佩戴护目镜。
-
防静电:
虽然不像电脑主板那样敏感,但静电也可能损坏敏感的电子元件,佩戴防静电手环是个好习惯。
(图片来源网络,侵删) -
电容:
电视电源部分和行扫描部分有大容量电解电容,即使断电后也可能存有高压,在测量或更换前,务必用万用表确认其已无电荷。
第二部分:厦华 S2935 常见故障及排查思路
CRT电视的故障通常集中在几个核心模块:电源板、行扫描/高压部分、视放板、显像管本身。
故障现象一:完全无反应,指示灯不亮
- 原因分析:
- 电源问题:最常见,保险丝熔断、电源开关管击穿、电源集成电路损坏等。
- 电源线或插座问题:检查电源线是否插好,插座是否有电。
- 待机电路故障:部分电视的待机电路故障也会导致主电源不工作。
- 排查步骤:
- 目视检查:打开后盖,观察保险丝(通常在电源板上,是一个玻璃管或黑色方块)是否发黑、熔断,如果熔断,说明后级电路有严重短路。
- 测量电压:如果保险丝完好,可以通电(注意安全!),用万用表测量电源板输出的主电压(如+B电压,通常是 +108V 或 +135V 左右)是否正常,若无输出,则故障在电源板本身。
- 检查关键元件:如果保险丝熔断,需要更换保险丝后,重点检查电源开关管(通常是一个大功率三极管,型号如 2SC5144, 2SC4706 等)、整流桥、以及开关电源控制IC(如 UC384X 系列等)是否击穿短路。
故障现象二:有声音,但屏幕无光栅,呈黑屏
- 原因分析:
- 行扫描电路故障:这是CRT电视的“心脏”,行振荡、行推动、行输出电路(高压包)任何一个环节出问题,都会导致无光栅。
- 显像管供电问题:显像管需要灯丝电压(约6.3V)、加速极电压、阳极高压和聚焦极电压才能发光。
- 显像管损坏:可能性较低,但灯丝断路也会导致无光。
- 排查步骤:
- 听声音:开机时能否听到正常的“嘶嘶”声(这是高压包工作时发出的声音)?如果能听到,说明行输出级在工作,可能是加速极电压过低或视放板故障。
- 测量关键点:
- 行输出管集电极电压:这是+B电压,如果测量不到,说明行输出电路未工作。
- 行输出管基极电压:应有约 -0.1V ~ -0.3V 的负压,如果没有,说明行推动或行振荡电路有问题。
- 显像管座:小心拔下显像管座,测量灯丝引脚之间是否有约6.3V的交流电压,如果没有,检查行输出变压器(高压包)的灯丝绕组。
- “闪亮”法:在光线较暗的环境下,开机瞬间仔细观察屏幕中心有无一瞬的闪光,如果有,说明行扫描和高压基本正常,故障在显像管栅极或阴极电路(通常是视放板故障)。
故障现象三:有光栅,但无图像,无声音
- 原因分析:
- 公共通道故障:高频头、中放、AGC电路等处理电视信号的路径出了问题。
- 伴音通道故障:图像和伴音信号在公共通道分离,之后路径不同,如果只有图像没有声音,故障在伴音功放或其之前的电路。
- CPU或总线系统故障:如果CPU工作不正常,会导致无法接收到信号或控制失灵。
- 排查步骤:
- 检查信号源:确认天线或有线电视信号是否正常。
- 检查中频信号:用示波器或万用表测量中放集成电路(如 LA76810, TA7680AP 等常见型号)的信号输入和输出端,看是否有正常的视频和伴音中频信号。
- 检查伴音功放:测量伴音功放集成电路的供电和输入端,看是否有音频信号输入。
故障现象四:图像有重影、拉丝、几何失真
- 原因分析:
- 信号源问题:天线信号弱或阻抗不匹配。
- AGC电路故障:自动增益控制失常。
- 行/场扫描电路故障:导致图像扭曲、不同步等。
- 显像管老化:聚焦不良。
- 排查步骤:
- 换一个信号源或天线试试。
- 检查AGC相关的元件和电压。
- 检查行、场振荡电路的定时电容和电阻是否变值。
- 调整显像管座上的聚焦电位器,看图像能否改善。
第三部分:如何获取更具体的资料
虽然没有官方手册,但您可以通过以下途径寻找线索:
-
搜索“厦华 S2935 电路图”或“Xiamen S2935 schematic”:
- 在一些电子爱好者论坛(如“21IC电子网”、“维修吧”、“我爱音频网”等)或文档分享网站(如“豆丁网”、“道客巴巴”)上,可能会有热心网友上传的电路图或维修笔记。
- 注意:找到的电路图可能不完全匹配,但核心电源和行场扫描部分通常是通用的,可以作为重要参考。
-
搜索“厦华 S2935 电源板原理图”或“行管型号”:
确定电源板和行输出管的具体型号,是维修的关键,通过这些型号,可以找到其代换型号和典型应用电路,这比整机图纸更有用。
-
查找同机芯型号:
厦华在某一时期会使用一套“机芯”(主板+电源板+行板等组合),您可以尝试搜索“厦华 XX 机芯”,可能会有其他型号电视的维修资料作为参考。
总结与建议
- 核心工具:维修CRT电视,万用表是必备的,示波器是进阶利器,能让你更快地定位故障。
- 备件:常见的易损件包括保险丝、电源开关管、行输出管、电解电容,可以提前准备一些。
- 安全第一:再次强调,CRT高压危险,不熟悉电路和操作流程的新手请勿轻易尝试,特别是高压包和显像管部分。
- 寻求专业帮助:如果自己无法解决,最稳妥的方法是寻找有经验的CRT电视维修师傅进行修理,对于这种老旧机型,维修费可能比买一台新电视还贵,请先评估其价值。
希望这份基于通用原理的维修指南能对您有所帮助!祝您维修顺利。
