重要安全警告 (必读)
在开始任何维修之前,请务必阅读并遵守以下安全规定:

- 断电是第一步:维修前,务必将电源适配器从交流插座上拔下。
- 放电操作:拔掉电源后,不要立即动手,用万用表的电压档测量输入和输出端,确认电容上已无残留电压,对于大容量的滤波电容,需要用大功率电阻(如1kΩ/5W)进行放电,以防电容残留的高压电击伤人或损坏元器件。
- 绝缘保护:操作时,最好佩戴绝缘手套,使用带绝缘手柄的螺丝刀和尖嘴钳。
- 隔离变压器:如果您有条件,最好使用隔离变压器来连接被测设备,这样可以有效防止触电风险。
- 注意高压部分:电源适配器内部,连接AC插头的那部分电路(整流滤波部分)是高压危险区,即使断电后电容中也可能存有高压,务必小心。
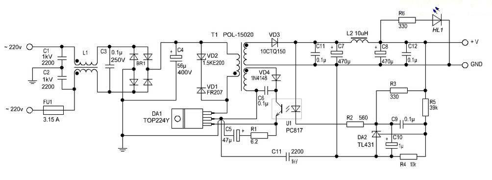
第一部分:电源适配器工作原理简介
要维修,先要懂它的工作原理,一个典型的开关电源适配器工作流程如下:
- 输入滤波:市电(AC 220V)进入后,首先经过一个保险丝、一个X电容(用于滤除差模干扰)和一个共模电感(用于滤除共模干扰),然后经过整流桥(或整流二极管)和高压滤波电容,将交流电转换成高压直流电(约310V)。
- PWM变换:高压直流电被送到主开关电路,通常是一个开关管(如MOSFET或三极管),这个开关管在一个PWM控制器(如UC384X系列、OB2268等)的驱动下,以极高的频率(几十到几百kHz)进行开关动作。
- 变压器隔离与变压:开关管的高频脉冲电流通过一个高频变压器的初级线圈,在次级线圈上感应出相应电压,这个变压器起到了两个作用:隔离(将高压部分和低压输出部分隔开,保证安全)和变压(将高压转换为低压)。
- 输出整流与滤波:变压器次级输出的低压交流电,通过一个肖特基二极管(或快恢复二极管)进行整流,再经过一个LC滤波电路(电感+电容)平滑成稳定的直流电。
- 稳压反馈:输出端会通过一个光耦和一个精密稳压芯片(如TL431),将输出电压的微小变化反馈给PWM控制器,控制器根据这个反馈信号,自动调整开关管的导通时间(占空比),从而实现输出电压的稳定。
核心控制回路:输出电压 → 取样电阻 → TL431 → 光耦 → PWM控制器 → 开关管
第二部分:维修工具与准备
-
必备工具:
- 万用表(数字表,必备):用于测量电压、电阻、通断。
- 示波器(高级工具,非常有用):用于观察PWM控制器输出的驱动波形、开关波形等,是判断开关管是否工作的“火眼金睛”。
- 电烙铁、焊锡、松香:用于拆卸和焊接元器件。
- 吸锡器/吸锡线:用于拆卸元器件。
- 尖嘴钳、斜口钳、镊子。
- 小刀或美工刀:用于割开外壳或处理线材。
- 绝缘胶带、热缩管:用于修复后的绝缘处理。
-
备件:
(图片来源网络,侵删)- 保险丝(F1):最易损的元件之一,规格需匹配。
- 整流桥(BR1):常见故障点。
- 高压滤波电容(C1):容量下降或鼓包、漏液。
- 开关管(Q1):最常见的“炸管”元凶。
- PWM控制器芯片(IC1):核心控制IC,可能损坏。
- 光耦(IC2):反馈回路的关键元件。
- 次级整流二极管(D1):通常是肖特基二极管,易击穿。
- 输出滤波电容(C2):容量下降,导致输出电压不稳或纹波大。
第三部分:维修图解与步骤
步骤1:初步检查与外观诊断
- 闻气味:闻一下适配器有没有烧焦的糊味,如果有,说明内部有元件过烧。
- 看外观:检查外壳是否有鼓包、变形、裂开或烧黑的痕迹。
- 查保险丝:
- 打开外壳(通常是卡扣或螺丝固定)。
- 找到输入端的保险丝(F1)。
- 用万用表电阻档(蜂鸣档)测量保险丝两端是否通。
- 正常(通):说明后级电路没有发生严重的短路。
- 断路(不通):说明后级存在短路故障,需要重点检查。
步骤2:保险丝烧毁的故障排查(最常见)
如果保险丝烧断,绝对不能直接更换新保险丝就通电! 必须先找到导致保险丝烧毁的短路点。
- 测量输入端电阻:
- 拔掉所有连接,用万用表电阻档(R1k或R10k档)测量AC插头两端的电阻。
- 正常情况:应该有一定阻值(几十到几百kΩ),且阻值会缓慢上升(因为给输入滤波电容充电),如果阻值很小(接近0Ω),说明输入端存在严重短路。
- 排查短路点:
- 断开主负载:将开关管(Q1)的三个引脚从电路板上焊开或断开。
- 如果此时测量的输入端电阻恢复正常,说明开关管Q1已击穿短路,这是最常见的故障,更换同型号的开关管即可。
- 断开PWM控制器:如果断开开关管后电阻依然很小,尝试断开PWM控制器(IC1)的供电引脚(通常是VCC或供电脚)。
- 如果电阻恢复正常,说明PWM控制器IC1已损坏,需要更换。
- 检查整流桥和滤波电容:如果以上都正常,检查整流桥(BR1)和高压滤波电容(C1)是否击穿,用万用表二极管档或电阻档测量。
- 断开主负载:将开关管(Q1)的三个引脚从电路板上焊开或断开。
维修图示:保险丝烧毁后的检查路径
步骤3:保险丝完好,但无输出电压
这种情况说明输入电路是通的,但电源没有工作。
- 测量输出电压:将万用表打到直流电压档,量程大于12V(如20V或50V),将表笔接在输出端(通常是DC插头)。
- 有电压,但电压偏低:可能是输出滤波电容容量下降,或负载过重。
- 无电压:进入下一步检查。
- 测量关键点电压:
- 高压直流电压(约310V):在整流桥输出端、高压滤波电容(C1)两端测量,如果没有这个电压,检查保险丝、整流桥、X电容、共模电感等输入回路。
- PWM控制器供电电压(VCC):找到PWM控制器(IC1),找到其VCC供电脚,这个电压通常由一个辅助绕组经整流、滤波后提供,如果没有VCC电压,说明辅助供电电路有问题。
- PWM控制器输出驱动电压:用示波器观察PWM控制器输出脚(通常连接到开关管的栅极G),应该能看到高频的方波脉冲。
- 有波形:说明控制器在工作,问题可能在变压器、次级整流滤波电路。
- 无波形:说明控制器没有工作,检查其VCC电压、反馈脚电压、以及外围的启动电阻等。
- 检查反馈回路:
- 这是无输出的另一大常见原因,反馈回路包括:输出端的取样电阻、TL431、光耦。
- 可以尝试断开光耦的输出端(连接到PWM控制器的脚),然后在PWM控制器的反馈补偿端(通常是一个FB或COMP脚)对地接一个几十kΩ的电阻,强行启动PWM控制器,如果此时有电压输出,说明反馈回路有问题。
- 重点检查光耦和TL431是否损坏。
步骤4:输出电压不稳或带载能力差
- 测量输出纹波:用示波器测量输出端的电压波形,如果纹波过大,说明输出滤波电容(C2)性能下降或失效,更换它。
- 检查负载能力:在输出端接一个可调负载,逐渐增加电流,观察电压是否下降。
- 如果电压下降明显,说明电源带载能力差。
- 可能原因:
- 输入滤波电容(C1)容量不足。
- 输出滤波电容(C2)容量不足或ESR(等效串联电阻)过大。
- 高频变压器性能下降。
- 开关管性能下降。
- PWM控制器内部参数异常。
第四部分:常见故障维修总结表
| 故障现象 | 可能原因 | 检查方法 |
|---|---|---|
| 保险丝烧断 | 开关管击穿 PWM控制器击穿 整流桥击穿 高压电容击穿 |
断开开关管测电阻 断开PWM控制器测电阻 测量整流桥、电容是否短路 |
| 无输出,保险丝正常 | PWM控制器无VCC供电 PWM控制器损坏 反馈回路开路 变压器开路 |
测量IC1的VCC脚电压 测量IC1输出驱动波形 检查光耦、TL431、取样电阻 |
| 输出电压过高 | TL431损坏 光耦损坏 取样电阻变值 |
更换TL431 更换光耦 测量并更换取样电阻 |
| 输出电压过低 | 输入滤波电容容量下降 输出滤波电容容量下降 负载过重 次级整流二极管正向压降过大 |
测量输入电压是否稳定 更换输出电容 断开负载测量 更换肖特基二极管 |
| 有输出但带载能力差 | 开关管性能下降 PWM控制器驱动能力不足 变压器局部短路 |
更换开关管 更换PWM控制器 更换变压器(通常不修) |
第五部分:维修后的安全测试
修复完成后,不要立即装回外壳使用,需要进行安全测试:

- 空载测试:将修复好的适配器接上AC电源,用万用表测量输出电压是否稳定准确,持续通电15-30分钟,摸一下外壳、变压器、开关管等关键元件,看是否有过热现象。
- 带载测试:在输出端接上一个等效负载(12V/1A的适配器可以接一个12Ω/10W的电阻),测量输出电压是否稳定,并持续观察一段时间,确保没有过热。
- 绝缘测试:确保所有高压部分的焊点没有与外壳或低压部分接触,做好绝缘处理。
通过以上系统性的步骤,您有很大概率可以修复您的12V电源适配器,维修开关电源需要耐心和细心,祝您维修成功!
